GM Service Manual Online
For 1990-2009 cars only
Figure 1:

Video System Schematics - w/o ULT


Object Number: 1465019  Size: FS
Master Electrical Component List
Video Entertainment System Description and Operation
Control Module References
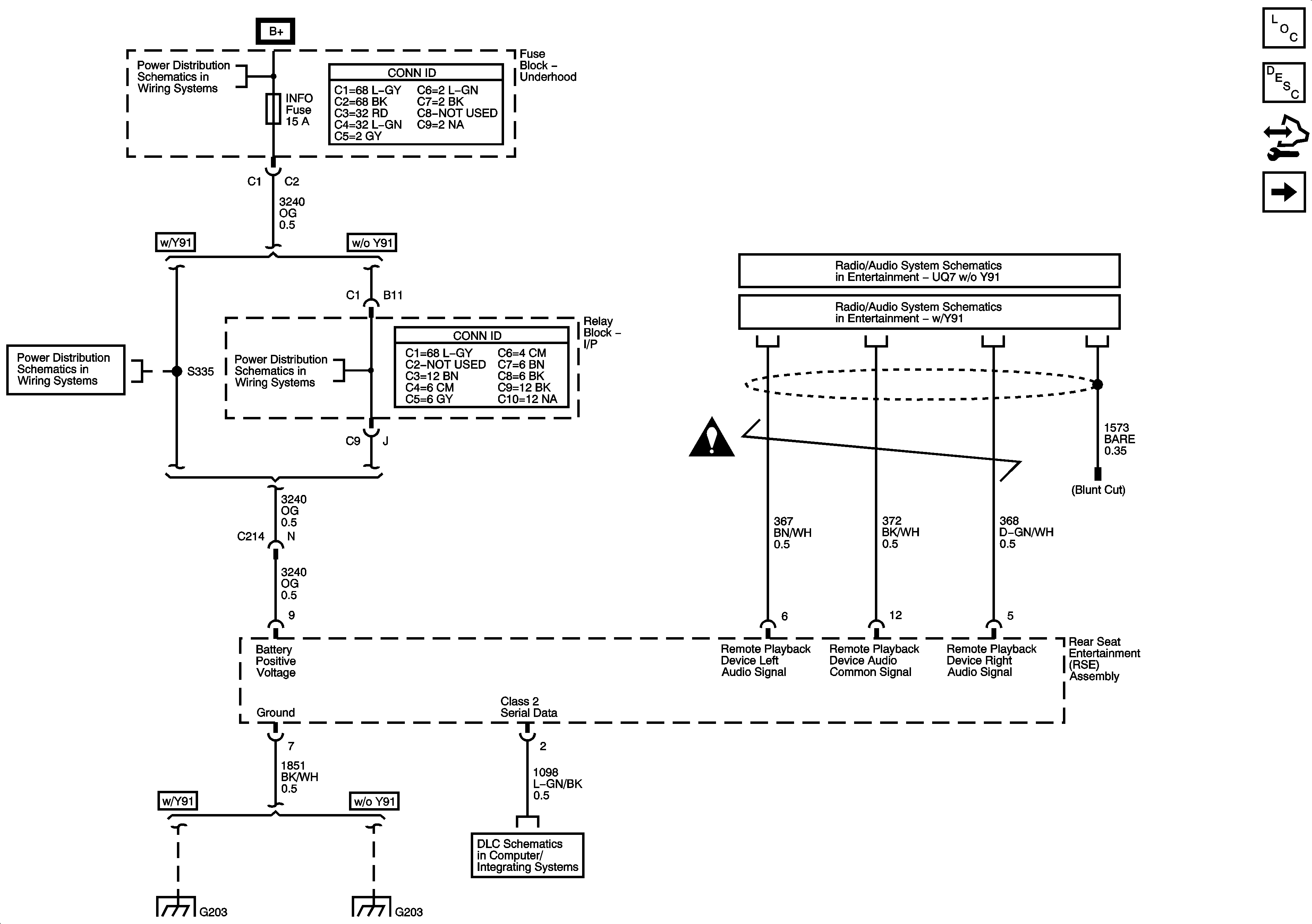
Power, Ground, Serial Data, and Audio Output (ULT)
B+ Bus - 1 of 2
CIG LTR, EAP, and INFO Fuses
CIG LTR, EAP, and INFO Fuses
Entertainment Schematic Icons
Rear Seat Entertainment (U42)
External Audio Source (U42)
Splice Pack SP207
G203 - 1 of 3
G203 - 2 of 3
Figure 2:

Power, Ground, Serial Data, and Audio Output - ULT


Object Number: 1465020  Size: FS
Master Electrical Component List
Video Entertainment System Description and Operation
Control Module References
Audio and Video Output to Splitter and Rear Display (ULT)
Video System Schematics - except ULT
B+ Bus - 1 of 2
CIG LTR, EAP, and INFO Fuses
Splice Pack SP207
Entertainment Schematic Icons
External Audio Source (U42)
G203 - 2 of 3
Figure 3:

Audio and Video Output to Splitter and Rear Display - ULT


Object Number: 1465023  Size: FS
Master Electrical Component List
Video Entertainment System Description and Operation
Control Module References
Audio and Video Output to Front Display (ULT)
Power, Ground, Serial Data, and Audio Output (ULT)
Entertainment Schematic Icons
Entertainment Schematic Icons
Figure 4:

Audio and Video Output to Front Display - ULT


Object Number: 1465027  Size: FS
Master Electrical Component List
Video Entertainment System Description and Operation
Control Module References
Audio and Video Output to Splitter and Rear Display (ULT)
Entertainment Schematic Icons
Entertainment Schematic Icons