GM Service Manual Online
For 1990-2009 cars only
Makes
🢒
Cadillac
🢒
2005
🢒
Escalade EXT
🢒
Accessories
🢒
Power Outlets
🢒 Cigar Lighter/Power Outlet Schematics
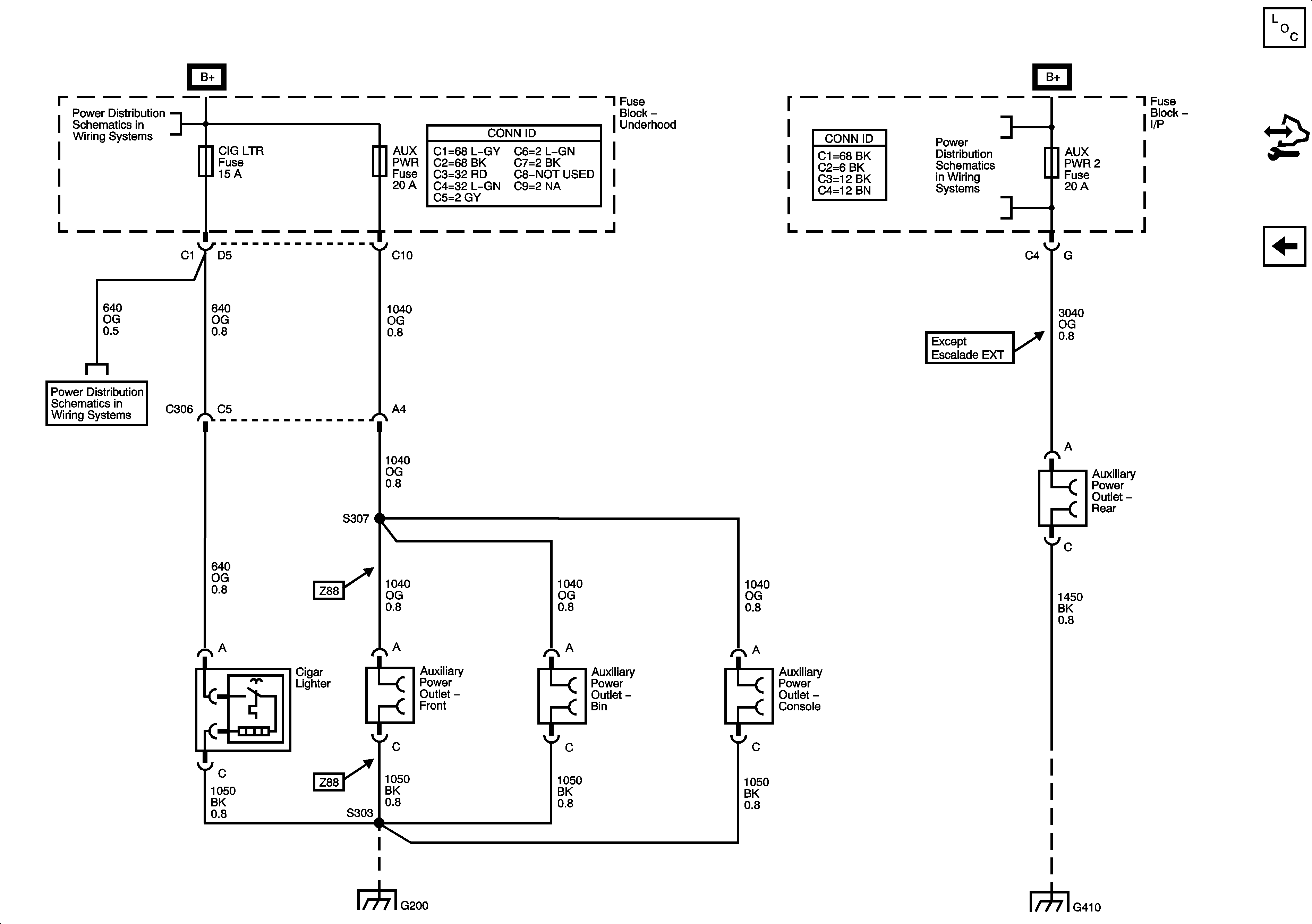
Figure
1:
Auxiliary Outlets - w/UQ3
Master Electrical Component List
Control Module References
Auxiliary Outlets (UQ7 w/o Y91)
B+ Bus - 1 of 2
CIG LTR, EAP, and INFO Fuses
AUX PWR, AUX PWR 2, DDM, ECC, LBEC 2, LOCKS, PCM B, and PDM Fuses
G410 1 of 3
G200 - 2 of 3
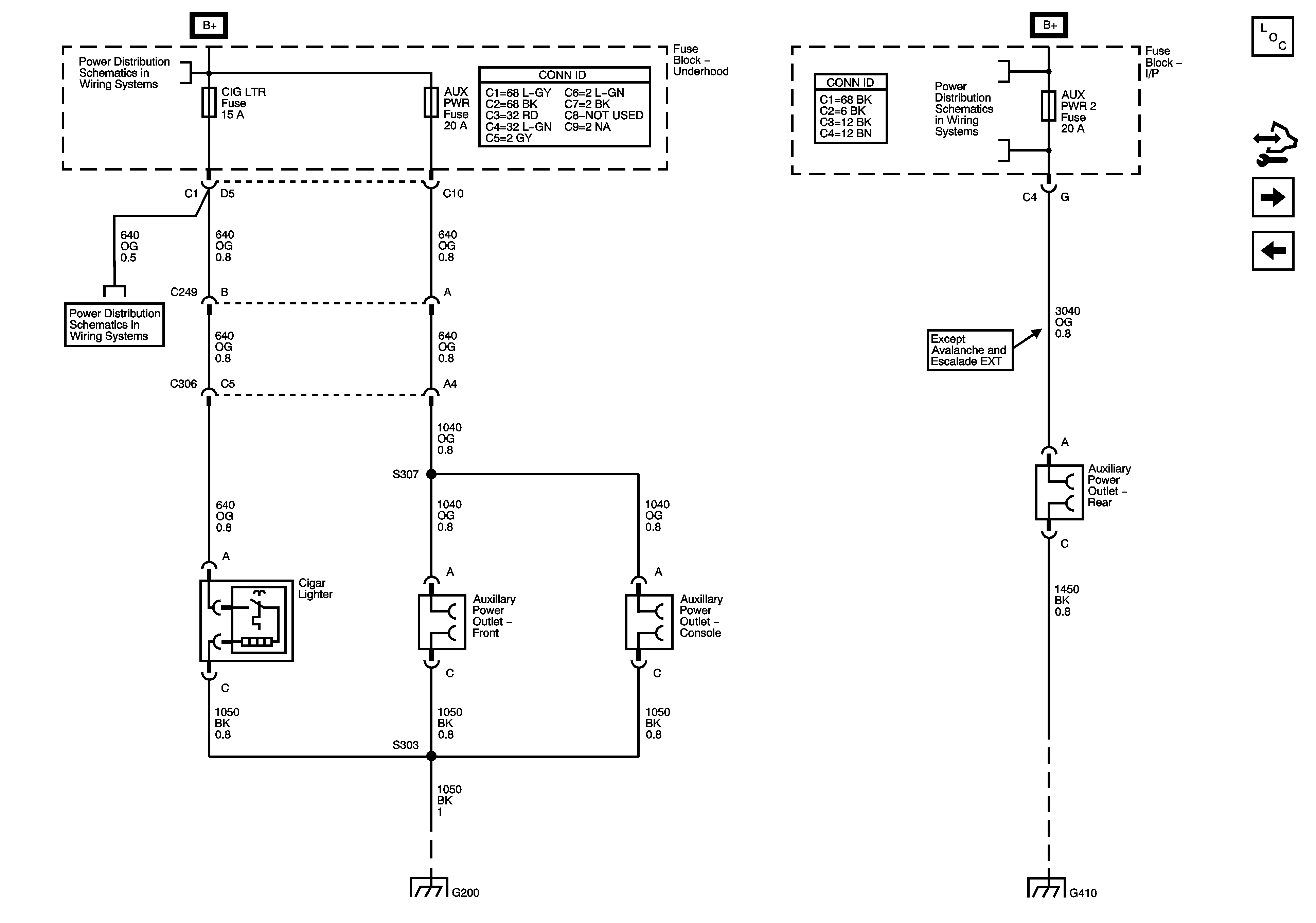
Figure
2:
Auxiliary Outlets - UQ7 w/o Y91
Master Electrical Component List
Control Module References
Auxiliary Outlets (Y91)
Auxiliary Outlets (UQ3)
B+ Bus - 1 of 2
CIG LTR, EAP, and INFO Fuses
AUX PWR, AUX PWR 2, DDM, ECC, LBEC 2, LOCKS, PCM B, and PDM Fuses
G410 1 of 3
G200 - 2 of 3
Figure
3:
Auxiliary Outlets - w/Y91
Master Electrical Component List
Control Module References
Auxiliary Outlets (UQ7 w/o Y91)
B+ Bus - 1 of 2
CIG LTR, EAP, and INFO Fuses
AUX PWR, AUX PWR 2, DDM, ECC, LBEC 2, LOCKS, PCM B, and PDM Fuses
G410 1 of 3
G200 - 2 of 3