GM Service Manual Online
For 1990-2009 cars only
Makes
🢒
Cadillac
🢒
2005
🢒
Escalade EXT
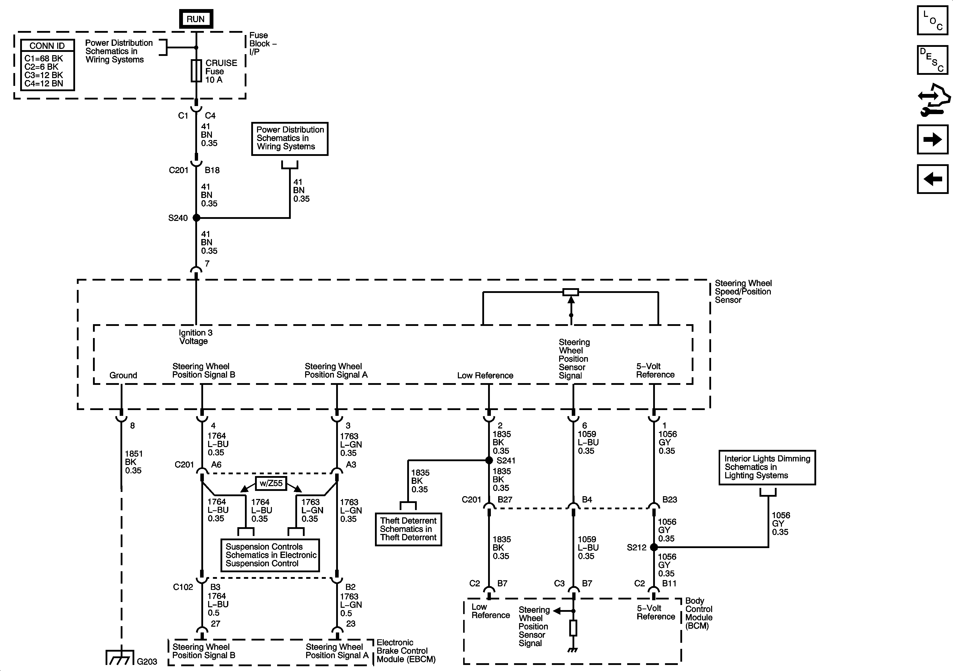
🢒 Steering Wheel Speed/Position Sensor Inputs - w/JL4
Steering Wheel Speed/Position Sensor Inputs - w/JL4
Steering Wheel Speed/Position Sensor Inputs - wJL4
Master Electrical Component List
ABS Description and Operation (W/JL4)
Control Module References
Traction Control Switch and Precharge Pump - w/JL4
Yaw and Lateral Acceleration Sensor Inputs - w/JL4
Ignition Switch - ACCY/RUN/START, RUN, and START Busses, IGN A and CRANK Fuses
BRAKE, CRUISE, IGN 2, HTR/AC, HVAC 1, and 4WD Fuses
Dimming Control and LED DImming Supply Voltage - 1 of 2
Vehicle Theft Deterrent
Steering Wheel Speed/Position Sensor Inputs
G203 - 3 of 3