GM Service Manual Online
For 1990-2009 cars only
Makes
🢒
Cadillac
🢒
2005
🢒
Escalade EXT
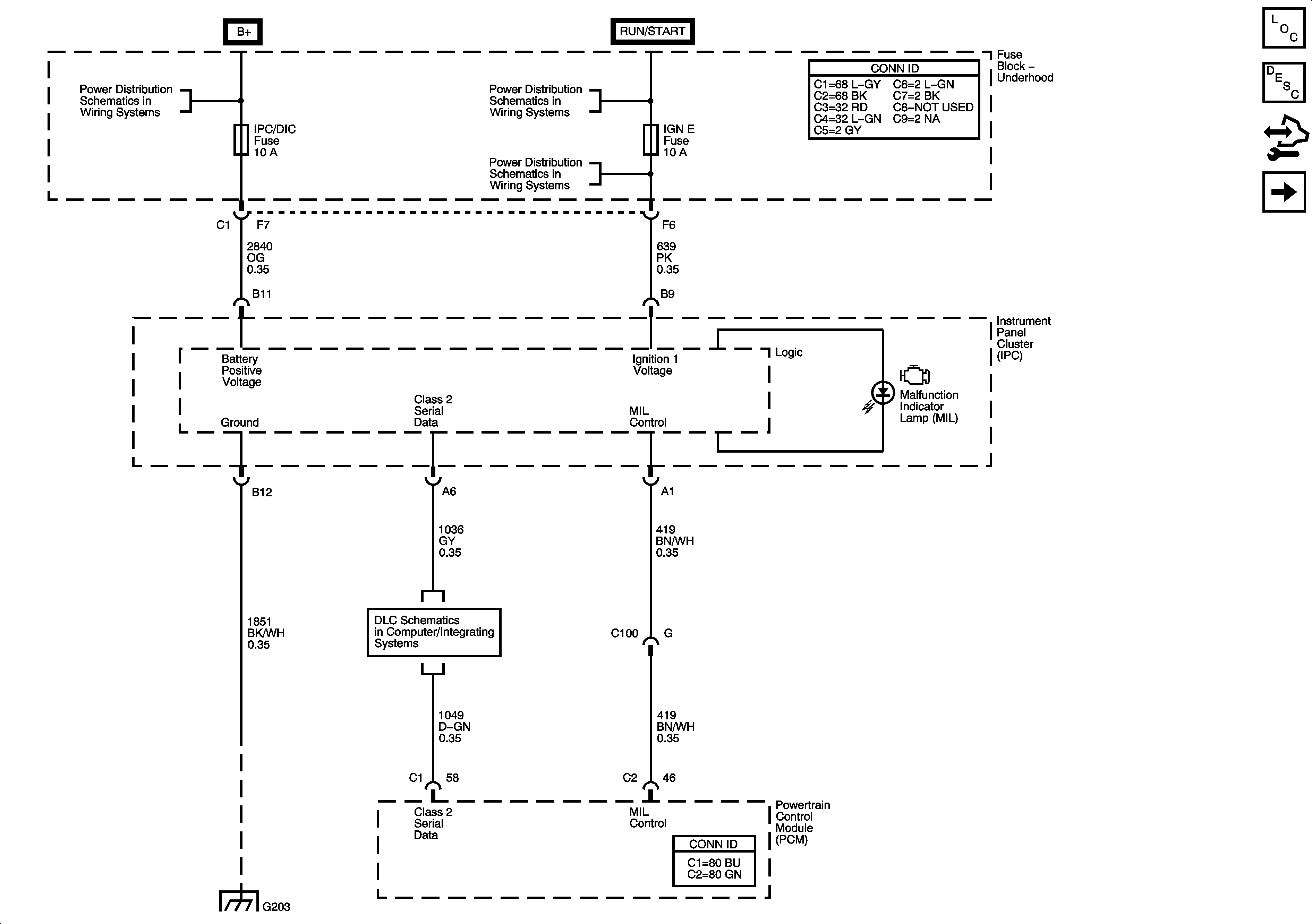
🢒 Power, Ground, Serial Data, and MIL Control
Power, Ground, Serial Data, and MIL Control
Power, Ground, Serial Data, and MIL Control
Master Electrical Component List
Instrument Cluster Description and Operation
Control Module References
Indicators
B+ Bus - 1 of 2
Ignition Switch - ACCY/RUN and RUN/START Busses, and IGN B Fuse
IGN E and SIR Fuses
Power, Ground, DLC, and Splice Pack SP205
G203 - 2 of 3