GM Service Manual Online
For 1990-2009 cars only
Makes
🢒
Cadillac
🢒
2005
🢒
Escalade EXT
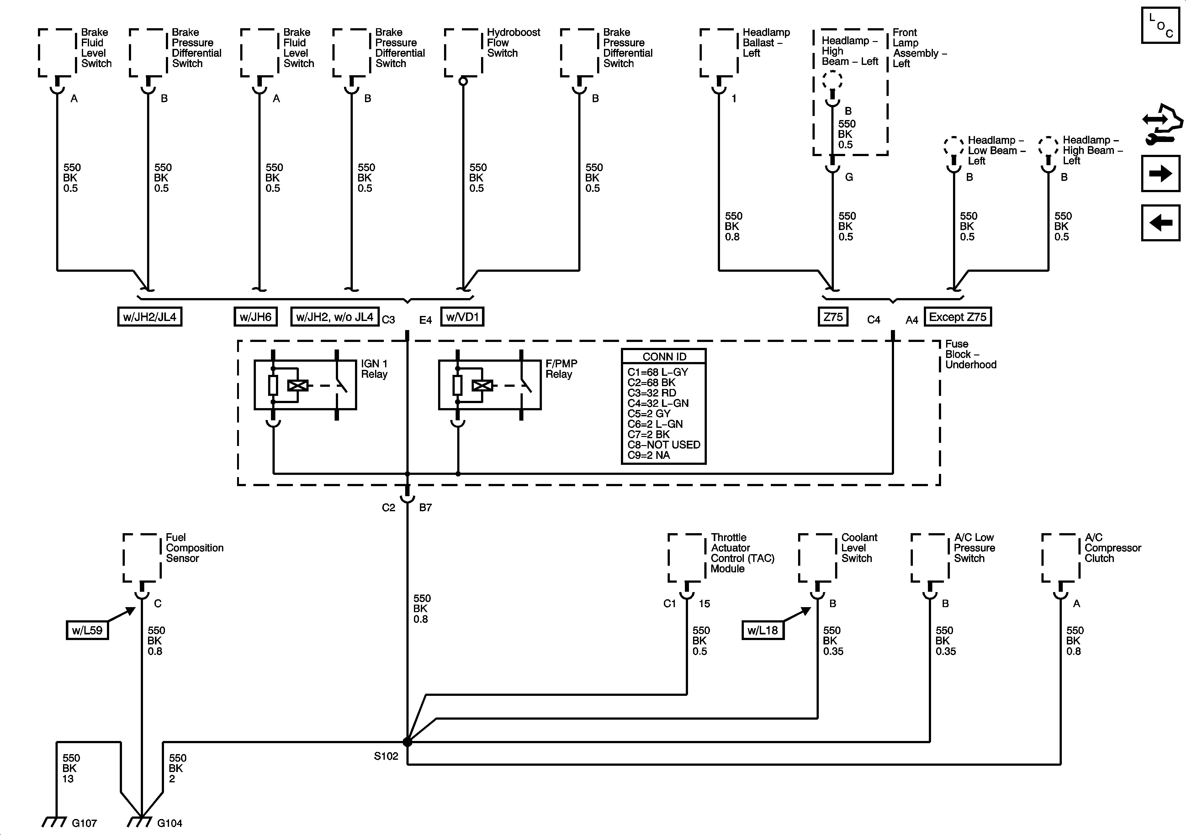
🢒 G104 and G107
G104 and G107
G104 and G107
Master Electrical Component List
Control Module References
G101 and G110
G102 and G103