GM Service Manual Online
For 1990-2009 cars only
Makes
🢒
Cadillac
🢒
2006
🢒
Escalade EXT
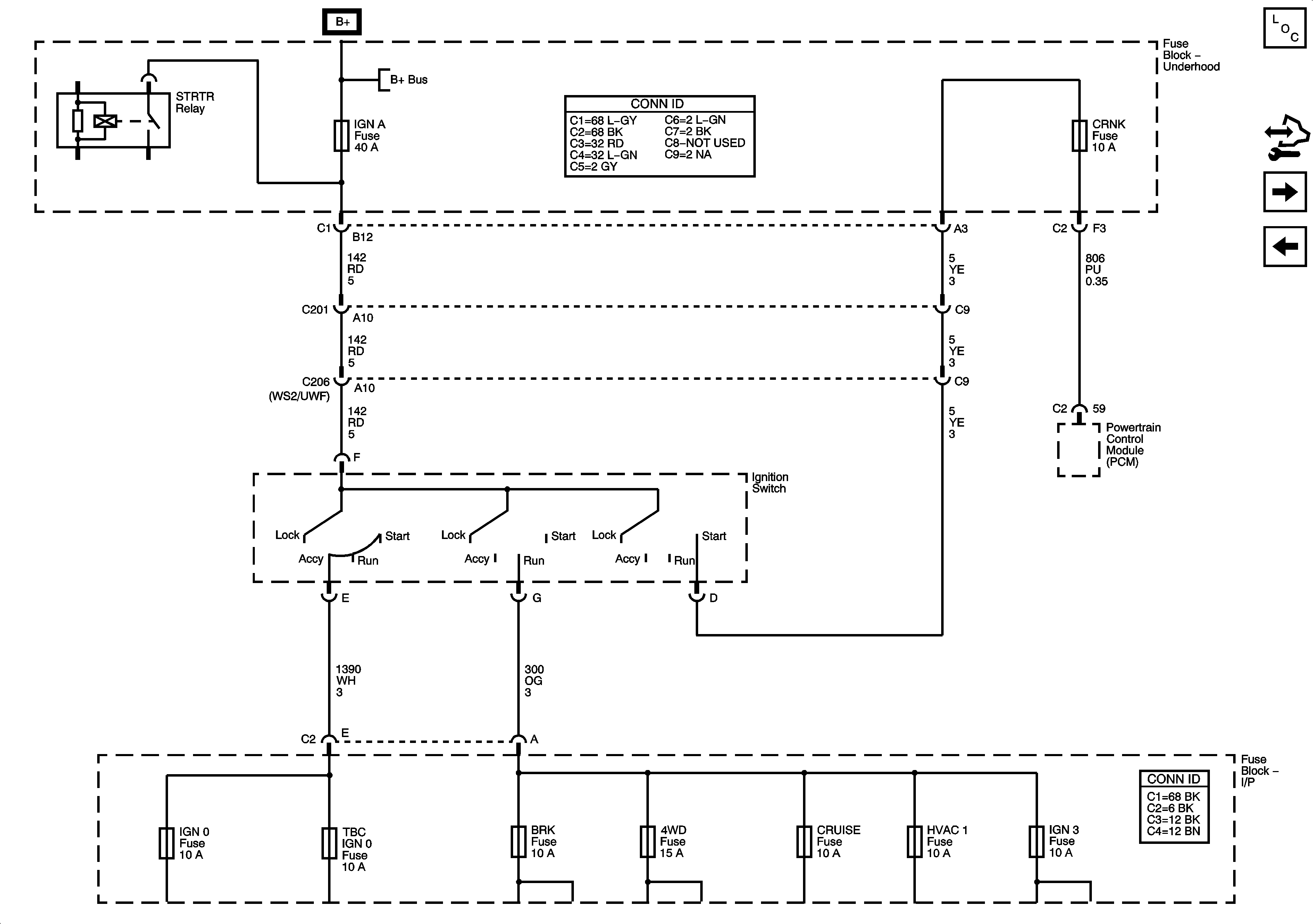
🢒 Ignition Switch - ACCY/RUN/START, RUN and START Bus Bars, and CRANK and IGN A Fuses
Ignition Switch - ACCY/RUN/START, RUN and START Bus Bars, and CRANK and IGN A Fuses
Ignition Switch - ACCY/RUN/START, RUN, and START Bus Bars, and CRANK and IGN A Fuses
Master Electrical Component List
Control Module References
Ignition Switch - ACCY/RUN and RUN/START Bus Bars and IGN B Fuse
INT PARK Fuse
B+ Bus
B+ Bus