GM Service Manual Online
For 1990-2009 cars only
Makes
🢒
Cadillac
🢒
2006
🢒
Escalade EXT
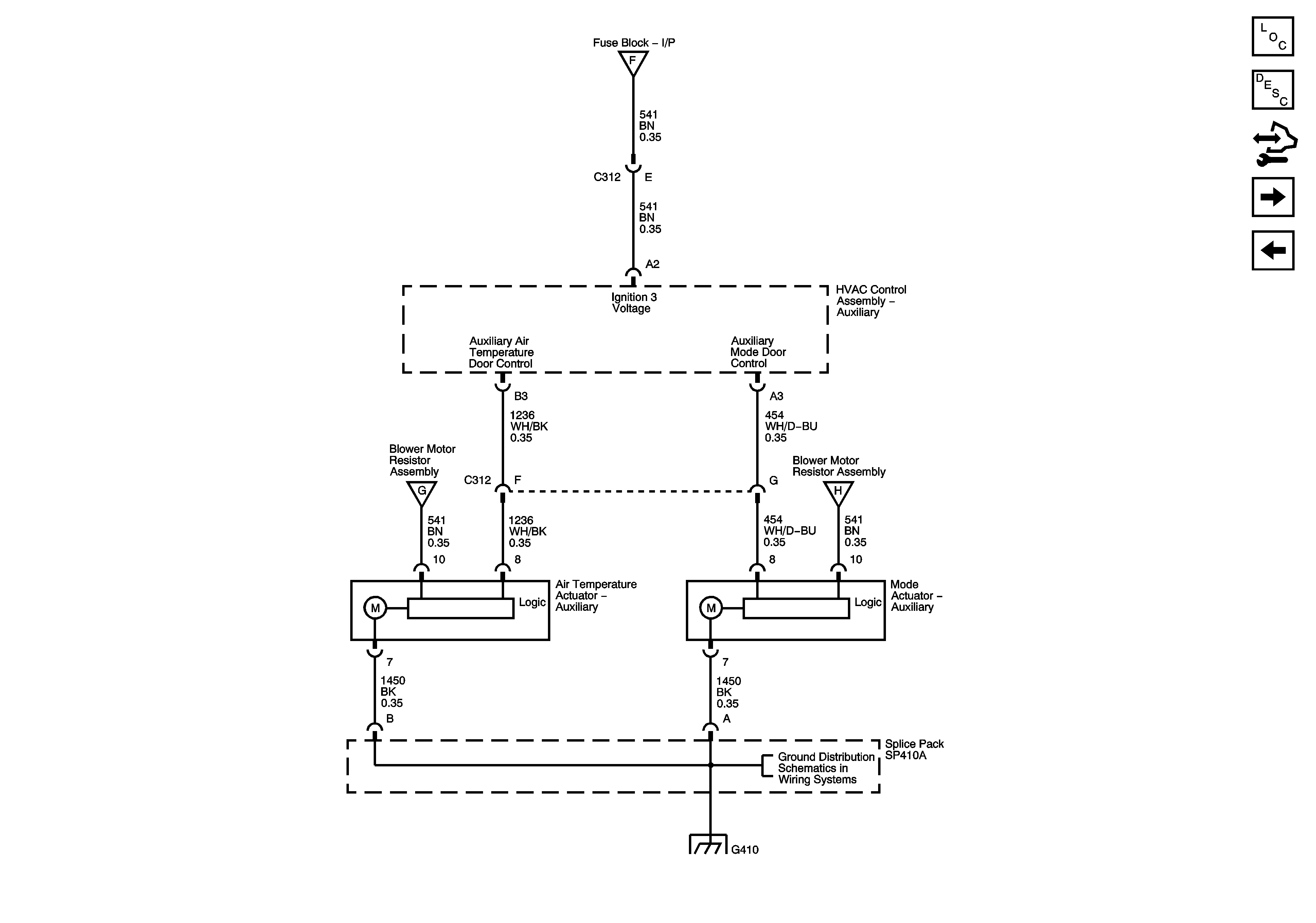
🢒 Auxiliary HVAC Controls, Long Wheelbase - 2 of 2
Auxiliary HVAC Controls, Long Wheelbase - 2 of 2
Auxiliary HVAC Controls, Long Wheelbase 2 of 2
Master Electrical Component List
Air Temperature Description and Operation
Control Module References
Auxiliary HVAC Controls, Short Wheelbase - 1 of 2
Auxiliary HVAC Controls, Long Wheelbase - 1 of 2
Auxiliary HVAC Controls, Long Wheelbase - 1 of 2
Auxiliary HVAC Controls, Long Wheelbase - 1 of 2
G410 3 of 3 Auxiliary HVAC, Short Wheelbase
G410 3 of 3 Auxiliary HVAC, Short Wheelbase
Auxiliary HVAC Controls, Long Wheelbase - 1 of 2