GM Service Manual Online
For 1990-2009 cars only
Makes
🢒
Cadillac
🢒
2006
🢒
Escalade EXT
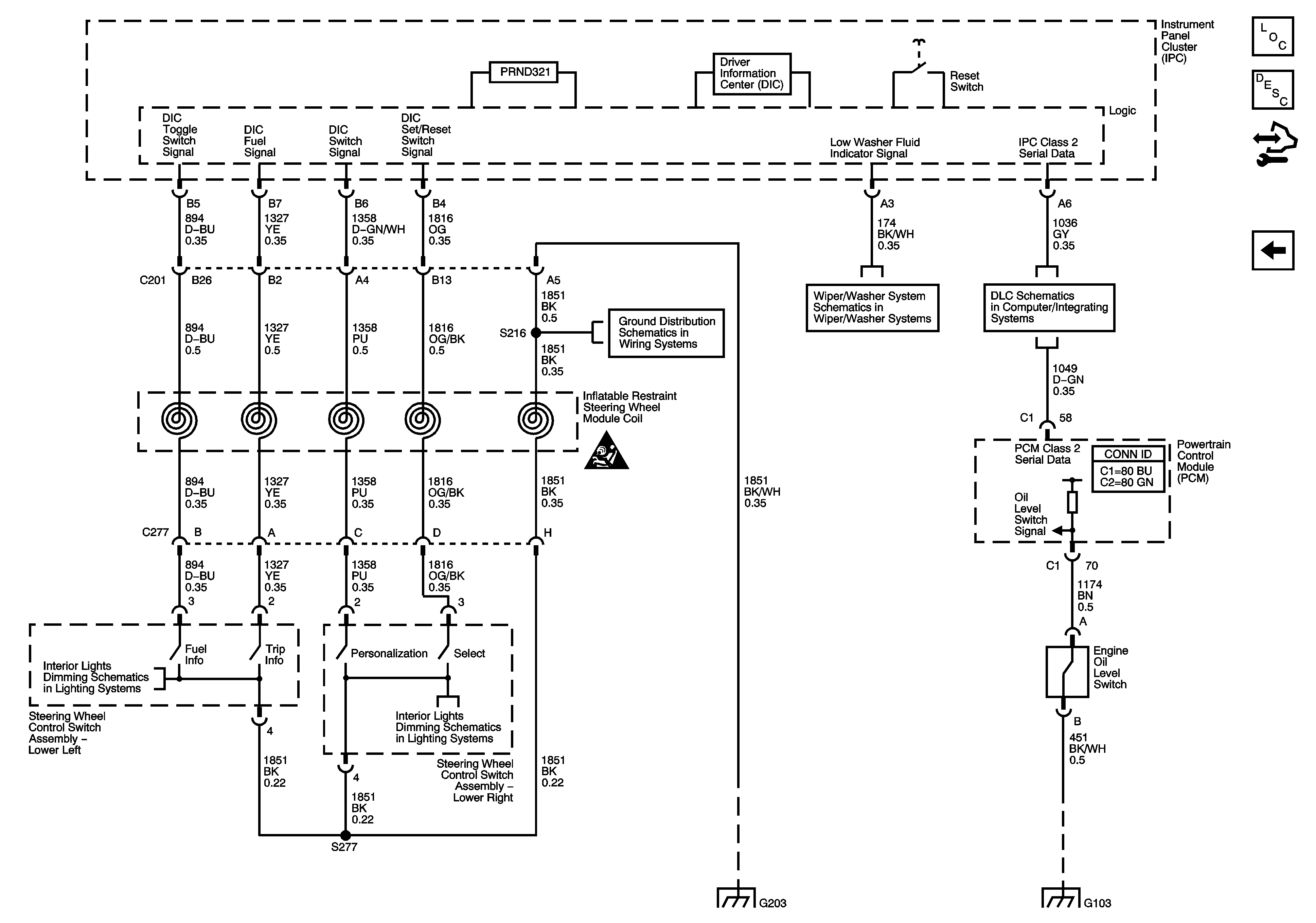
🢒 Driver Information Center
Driver Information Center
Driver Information Center
Master Electrical Component List
Driver Information Center (DIC) Description and Operation
Control Module References
Gages
Instrument Panel, Gages, and Console Schematic Icons
G203 3 of 3
Front Wiper/Washer Control - 1 of 2
Power, Ground, DLC and Splice Pack SP205
G102 and G103
G203 3 of 3
I/P Dimming Supply Voltage - 2 of 8
I/P Dimming Supply Voltage - 2 of 8