GM Service Manual Online
For 1990-2009 cars only
Makes
🢒
Cadillac
🢒
2006
🢒
Escalade EXT
🢒 Front
Front
Front
Master Electrical Component List
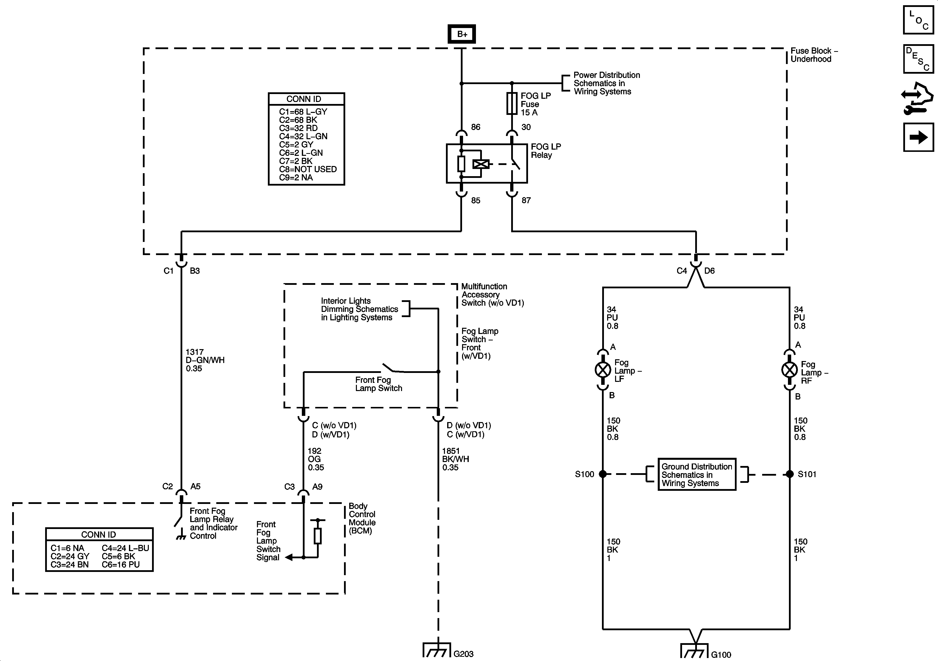
Exterior Lighting Systems Description and Operation
Control Module References
Rear - w/ VD1
B+ Bus - 1 of 2
G100, G105 2 of 4
G100, G105 1 of 4
G100, G105 1 of 4
G203 1 of 3
I/P Dimming Supply Voltage - 4 of 8
I/P Dimming Supply Voltage - 6 of 8
Dimming Control and LED Dimming Supply Voltage - 2 of 2