GM Service Manual Online
For 1990-2009 cars only
Makes
🢒
Cadillac
🢒
2007
🢒
Escalade EXT
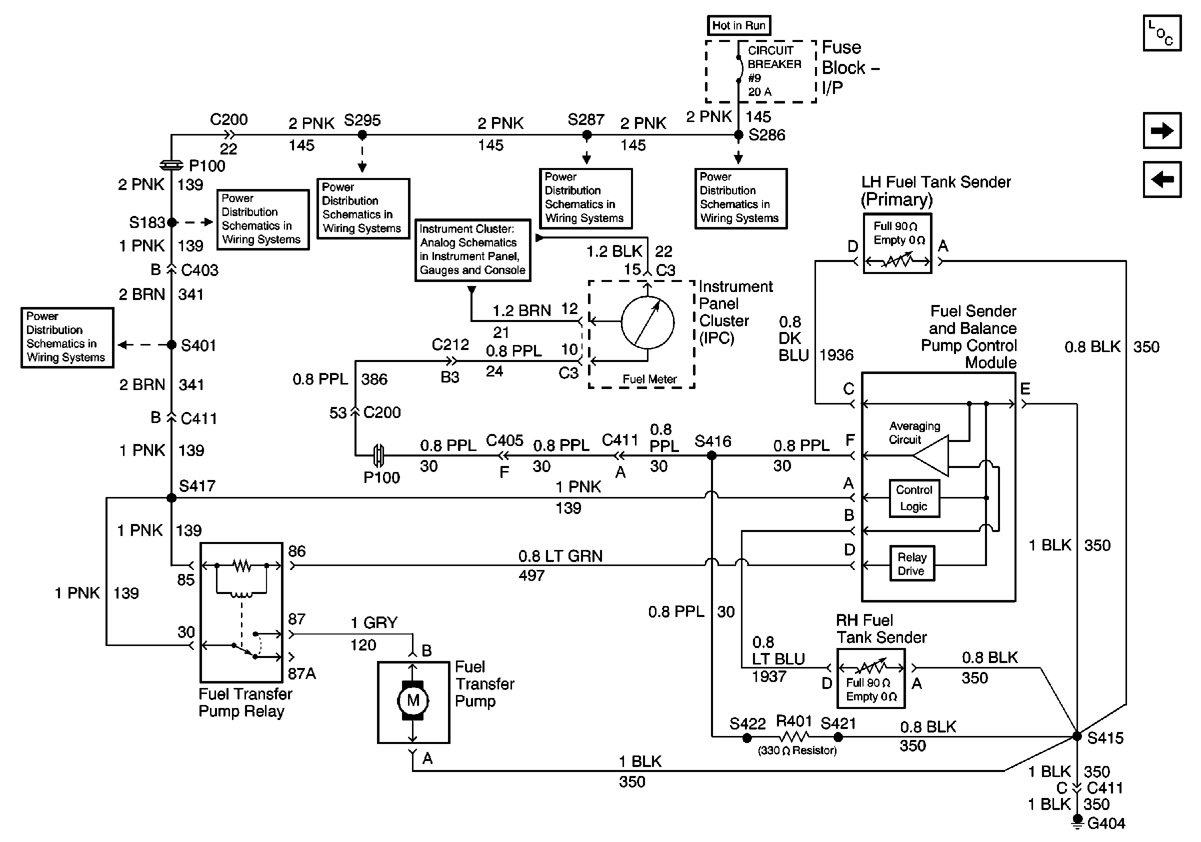
🢒 Fuel Tank Sensor-Dual Tank
Fuel Tank Sensor-Dual Tank
Fuel Tank Sensor-Dual Tank
Master Electrical Component List
Cylinder 1,3,5, Fuel Injectors
IP Cluster
Circuit Breaker 9 (2 of 2)
Circuit Breaker 9 (2 of 2)
IP Fuse Block, Circuit Breaker 9 (1 of 2)
Fuel, Temperature, Oil Pressure and Check Gauges
IP Fuse Block, Circuit Breaker 9 (1 of 2)
IP Fuse Block, Circuit Breaker 9 (1 of 2)