GM Service Manual Online
For 1990-2009 cars only
Makes
🢒
Cadillac
🢒
2007
🢒
Escalade EXT
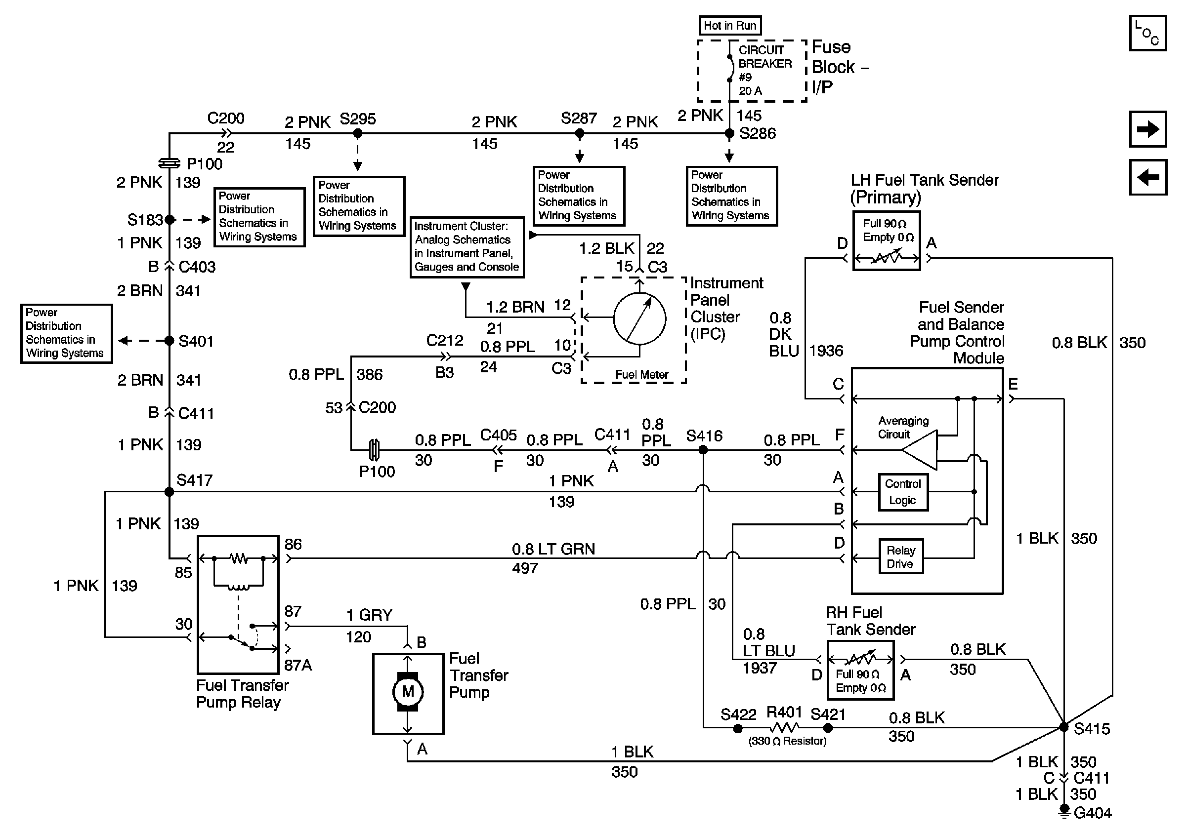
🢒 Engine Controls LG4 Schematics - Fuel Tank Senders, Fuel Transfer Pump
Engine Controls LG4 Schematics - Fuel Tank Senders, Fuel Transfer Pump
Fuel Controls - Fuel Pump Controls
Master Electrical Component List
Engine Controls LG4 Schematics - ECM, Cylinder Injectors 1,2,3
Engine Controls LG4 Schematics - Glow Plug Relay, Glow Plugs and ECM
Power Distribution System Schematics - FB I/P, Circuit Breaker 9
Power Distribution System Schematics - FB I/P, Circuit Breaker 9
Isuzu IPC System Schematics - Fuel, Temp, Oil Press and Chk Gages
Power Distribution System Schematics - FB I/P, Circuit Breaker 9
Power Distribution System Schematics - Feed from Circuit Breaker 9
Power Distribution System Schematics - Feed from Circuit Breaker 9