GM Service Manual Online
For 1990-2009 cars only
Makes
🢒
Cadillac
🢒
2008
🢒
Escalade EXT
🢒
Engine
🢒
Engine Electrical
🢒 Starting and Charging Schematics
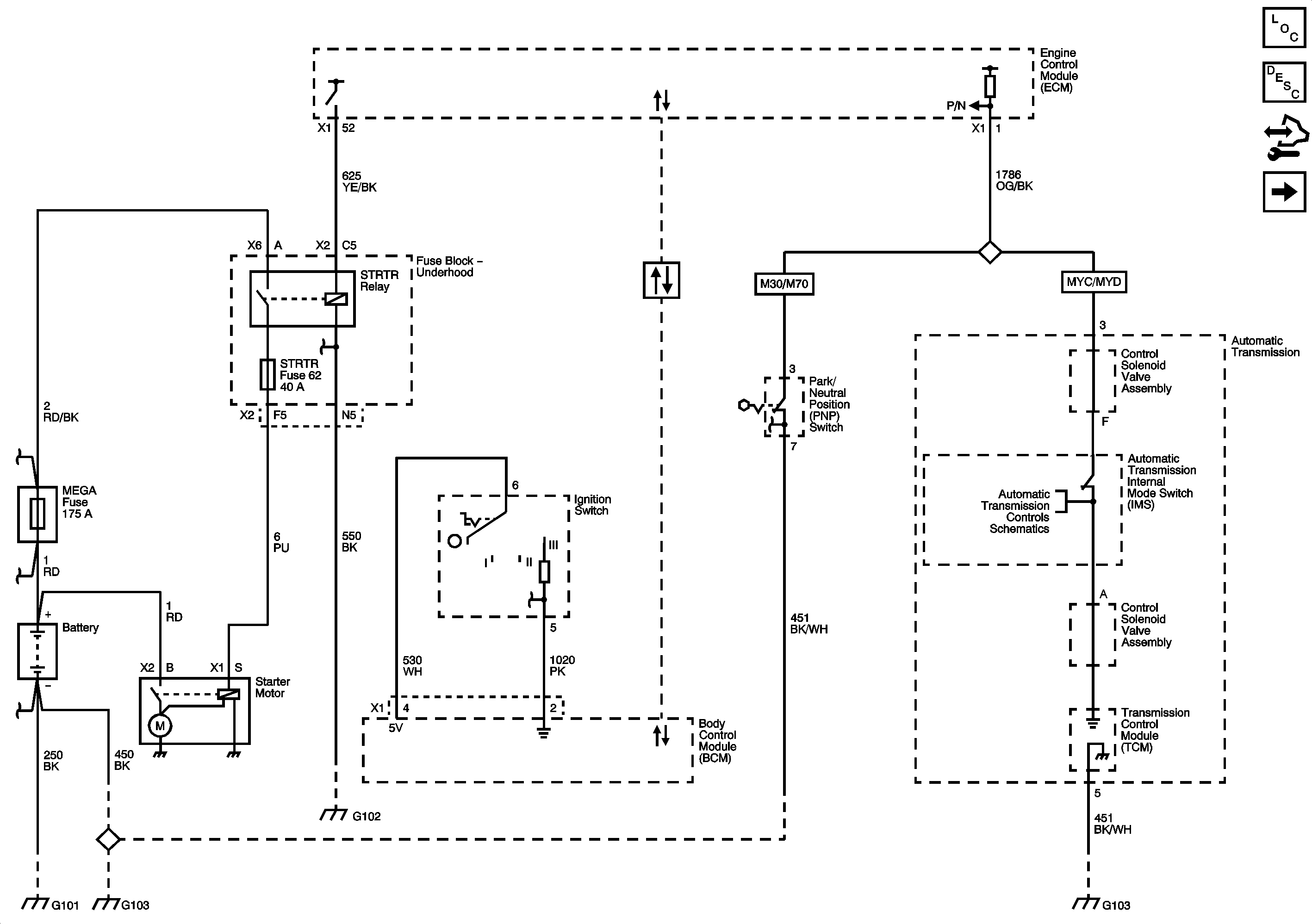
Figure
1:
Starting
Master Electrical Component List
Starting System Description and Operation
Control Module References
Charging
DRL, DRL 2, LO HDLP-LT, LO HDLP-RT, and STRTR Fuses
Data Communication Schematics
Transmission Range Signals and Driver Shift Request
G101
G103, G110 and G111
G102, G104, and G108
G103, G110 and G111
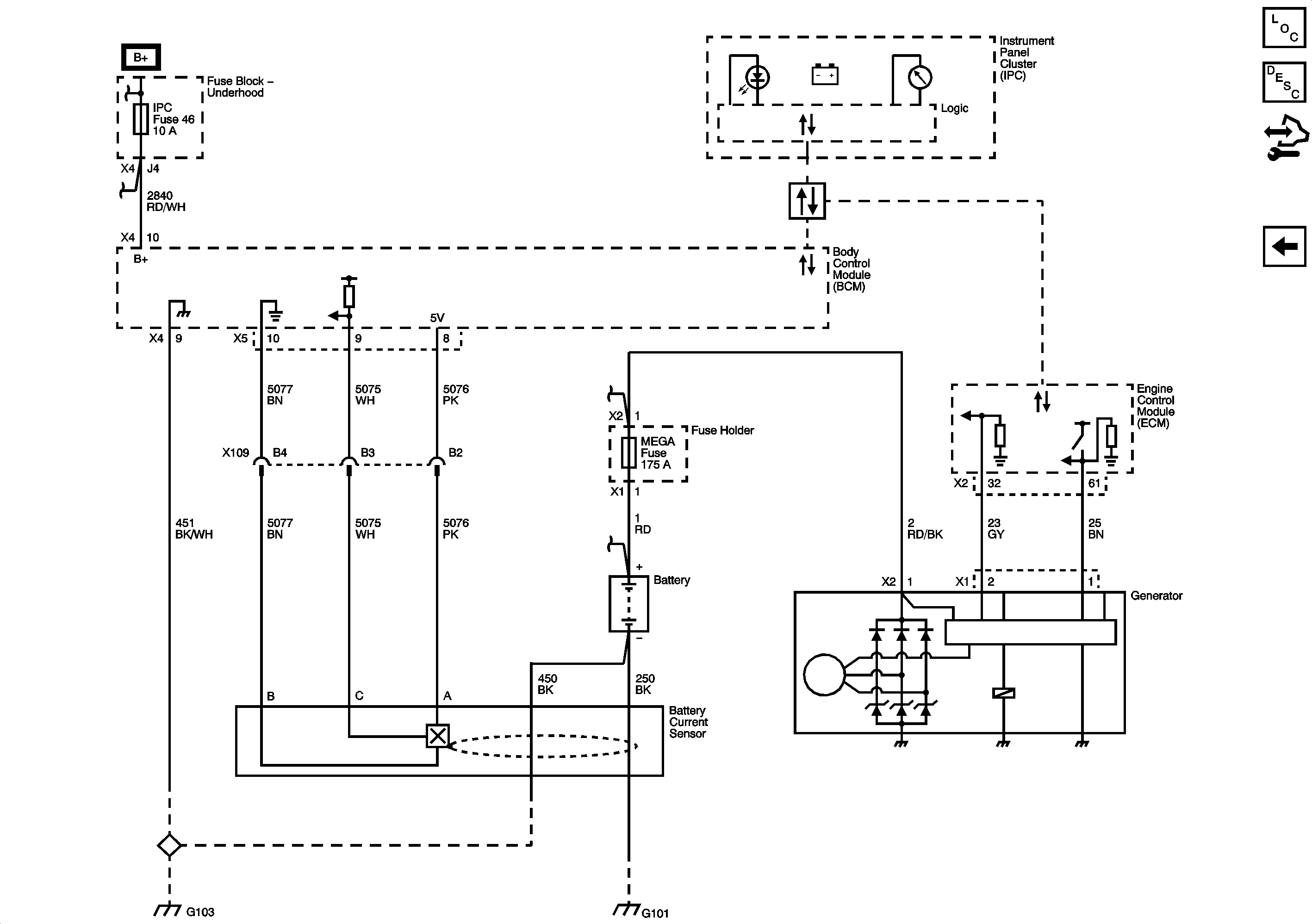
Figure
2:
Charging
Master Electrical Component List
Charging System Description and Operation
Control Module References
Starting
ECM-BATT, HEADLAMP WASH, HVAC BATT, IPC, LTR, S/ROOF, and TCM-BATT Fuses
Data Communication Schematics
G103, G110 and G111
G101