GM Service Manual Online
For 1990-2009 cars only
Makes
🢒
Cadillac
🢒
2008
🢒
Escalade EXT
🢒
Diagnostic Navigation
🢒
Vehicle Diagnostic Information
🢒 OnStar Schematics
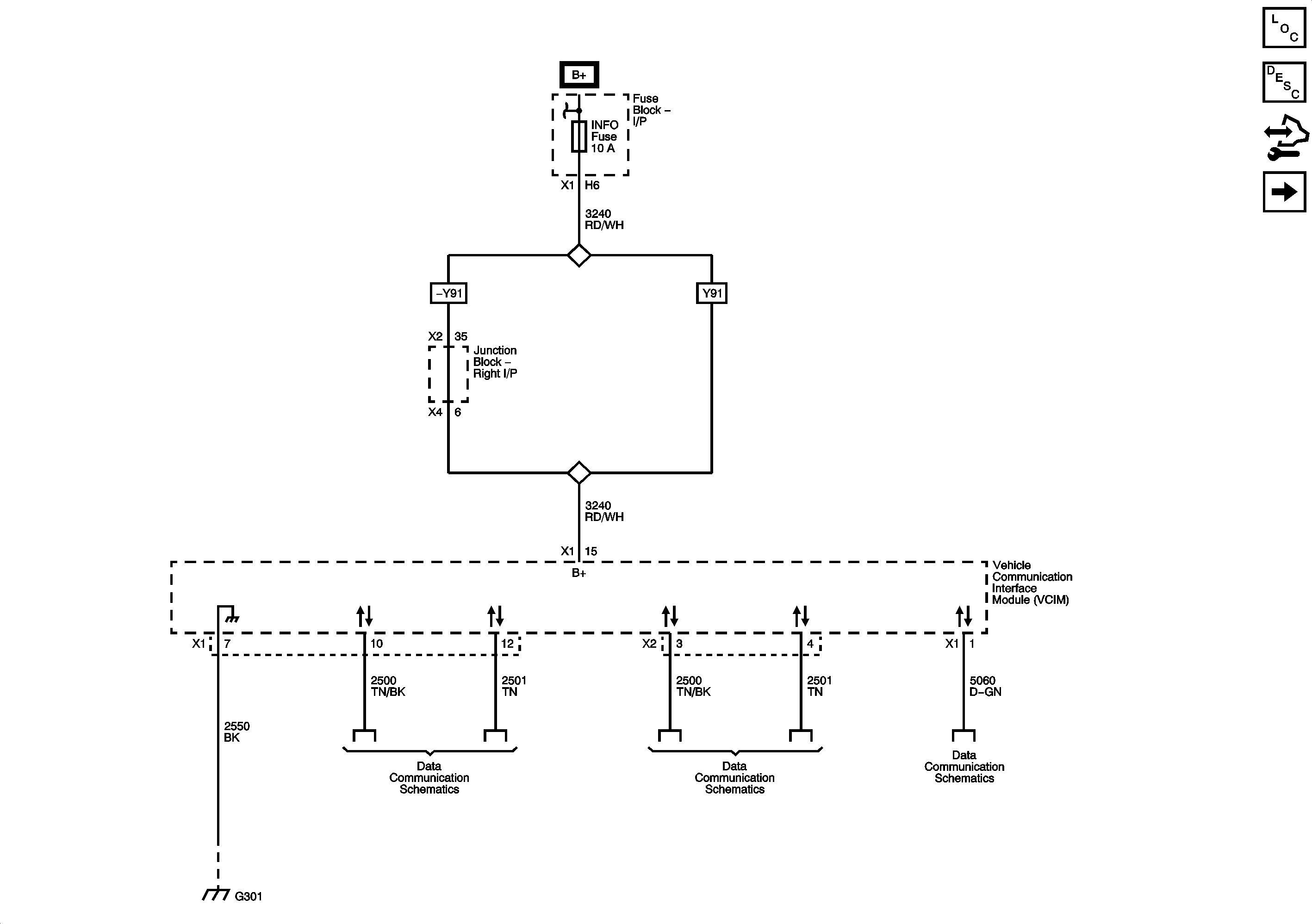
Figure
1:
Module Power, Ground, and Serial Data
Master Electrical Component List
OnStar Description and Operation
Control Module References
Communication Signals and Control
LCK 1, LCK 2, UNLCK 1, UNLCK 2, INFO, and REAR SEAT ENT Fuses
G301
HIgh Speed Bus - 1 of 2
Low Speed Bus - JX200 - 1 of 3
HIgh Speed Bus - 1 of 2
Figure
2:
Communication Signals and Control
Master Electrical Component List
OnStar Description and Operation
Control Module References
Module Power, Ground, and Serial Data
G200 - 1 of 2