GM Service Manual Online
For 1990-2009 cars only
Makes
🢒
Cadillac
🢒
2008
🢒
Escalade EXT
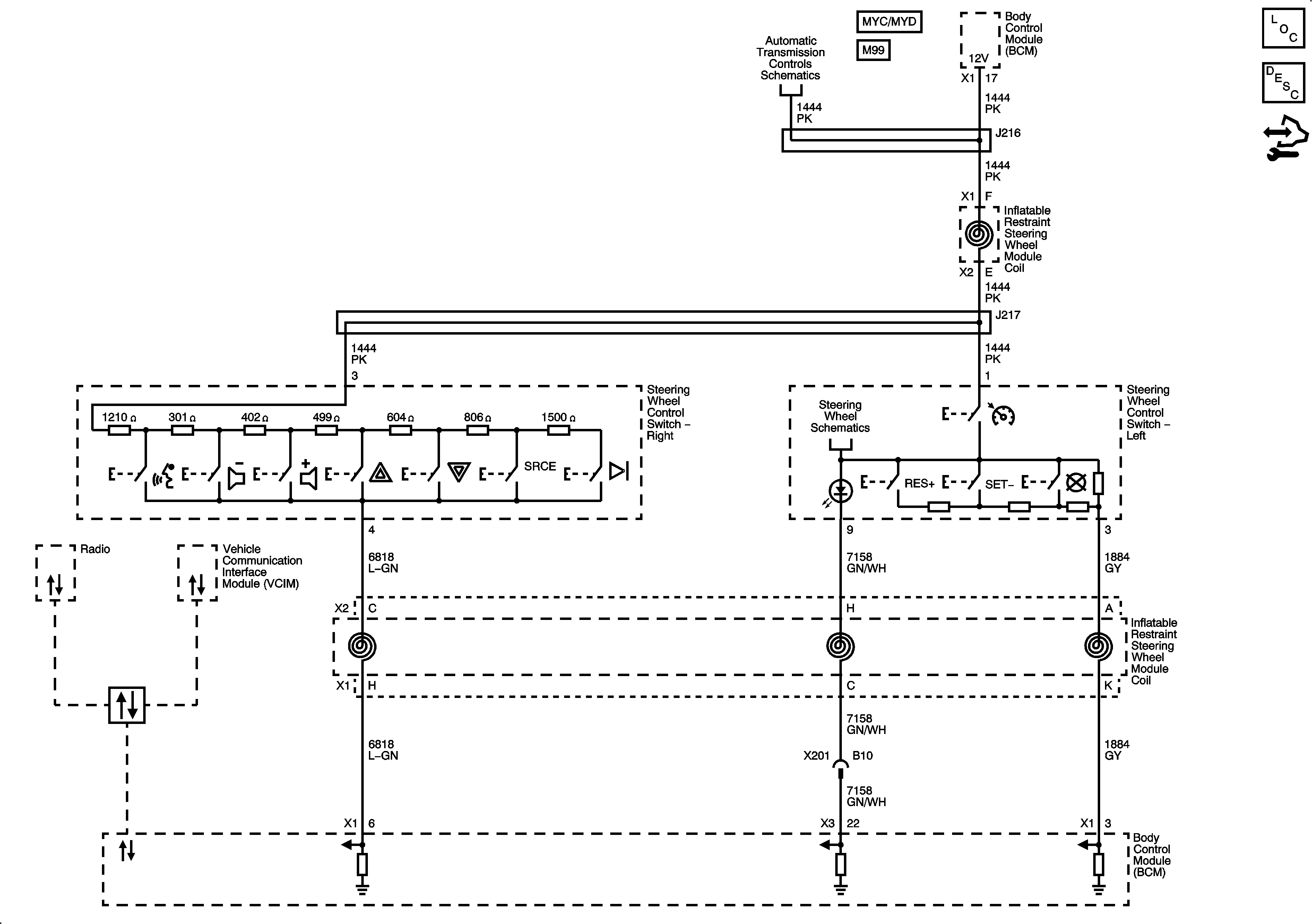
🢒 Steering Wheel/Secondary Configuarble Controls Schematics
Steering Wheel/Secondary Configuarble Controls Schematics
Steering Wheel Controls
Master Electrical Component List
Steering Wheel Controls Description and Operation
Control Module References
Transmission Range Signals and Driver Shift Request
Transmission Range Signals
Data Communication Schematics