GM Service Manual Online
For 1990-2009 cars only
Makes
🢒
Cadillac
🢒
2008
🢒
Escalade EXT
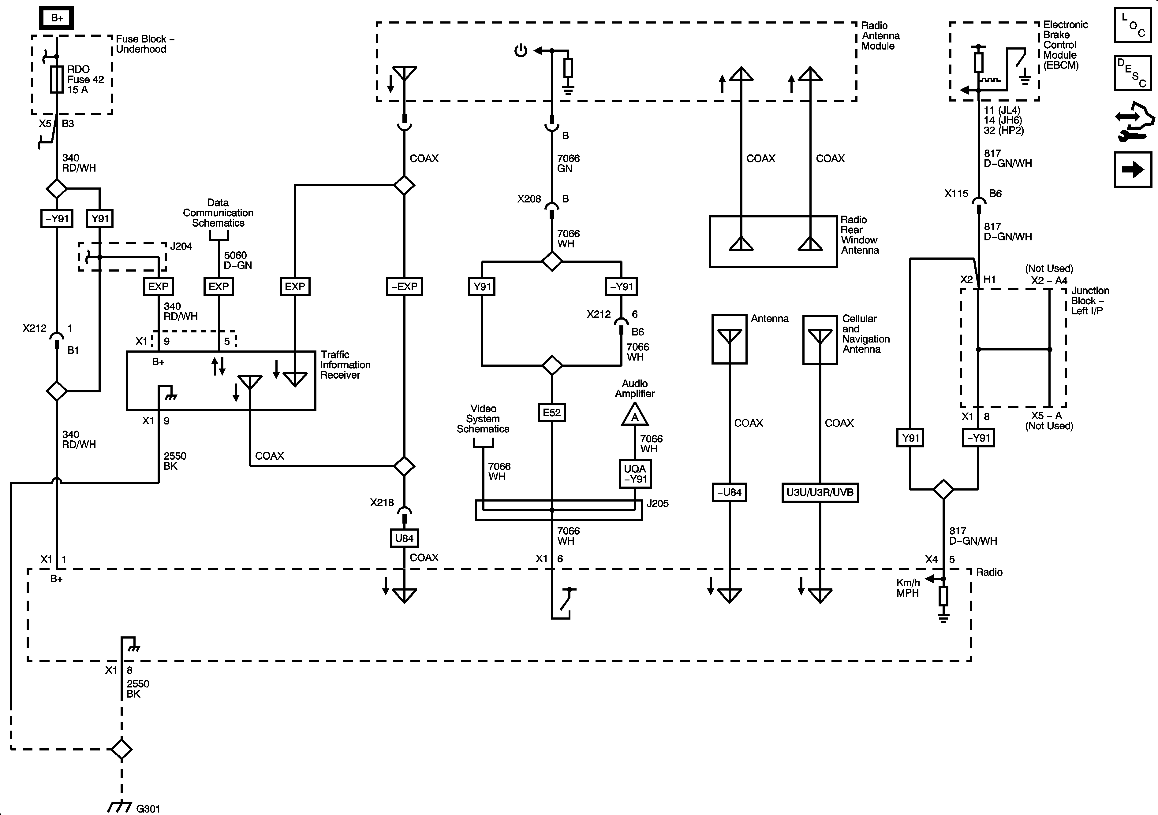
🢒 Radio Power, Ground, Serial Data, and Antenna Signals
Radio Power, Ground, Serial Data, and Antenna Signals
Radio Power, Ground, Serial Data, and Antenna Signals
Master Electrical Component List
Radio/Audio System Description and Operation
Control Module References
Amplifier (UQA or UQS) and Rear Seat Audio (UK6) Power, Ground, and Serial Data
RDO Fuse
Display Power and Ground
Amplifier (UQA or UQS) and Rear Seat Audio (UK6) Power, Ground, and Serial Data
G301