GM Service Manual Online
For 1990-2009 cars only
Makes
🢒
Cadillac
🢒
2005
🢒
STS
🢒 Vanity Mirrors and Rear Compartment Lamp
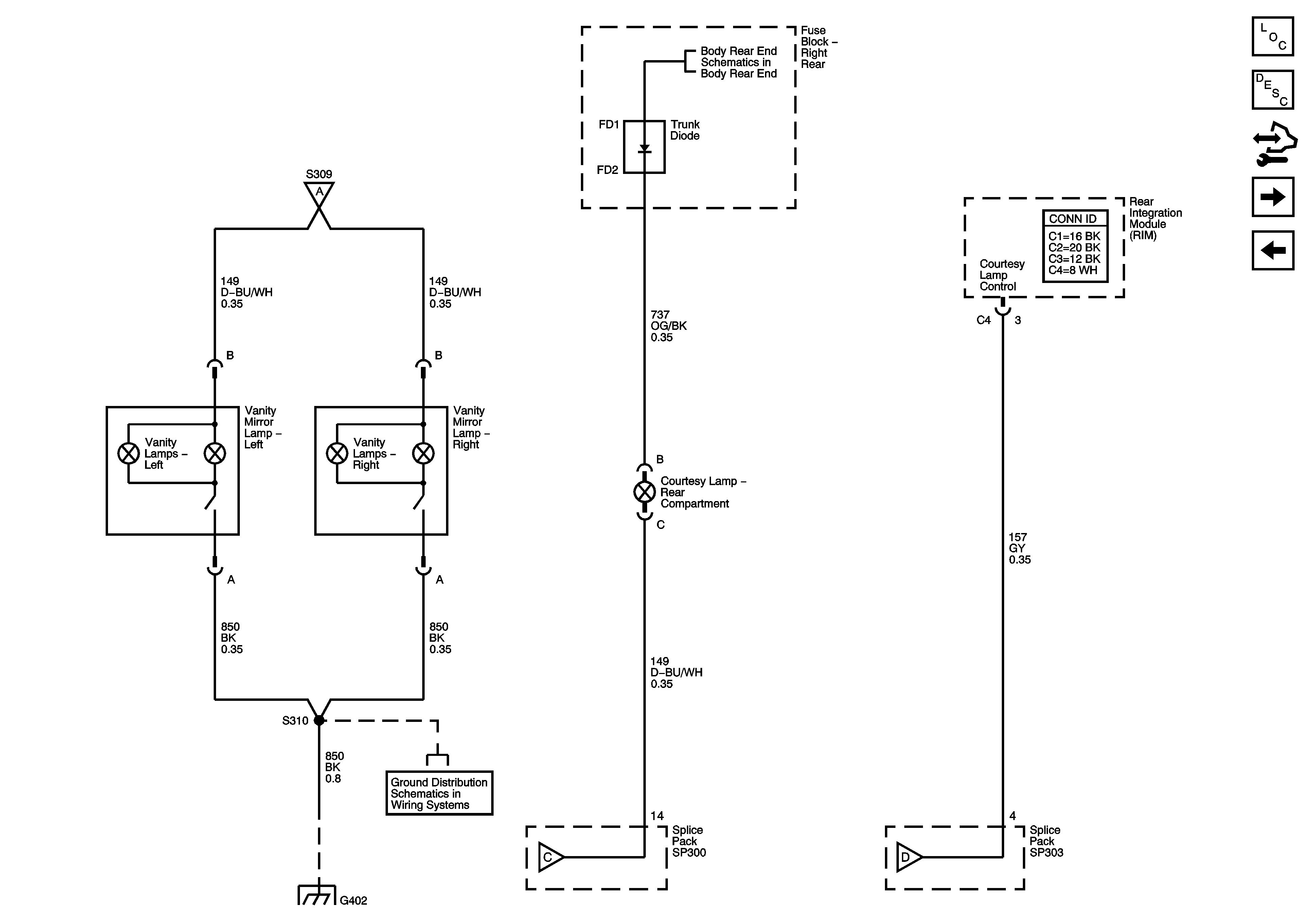
Vanity Mirrors and Rear Compartment Lamp
Vanity Mirror and Rear Compartment Lamps
Master Electrical Component List
Interior Lighting Systems Description and Operation
Control Module References
DLC, Front Door Puddle Lamps, DIC/Dimmer Switch
Courtesy Lamps
Courtesy Lamps
Body Rear End Schematics
G402 (1 of 2)
G402 (1 of 2)
Courtesy Lamps
Courtesy Lamps