GM Service Manual Online
For 1990-2009 cars only
Makes
🢒
Cadillac
🢒
2005
🢒
STS
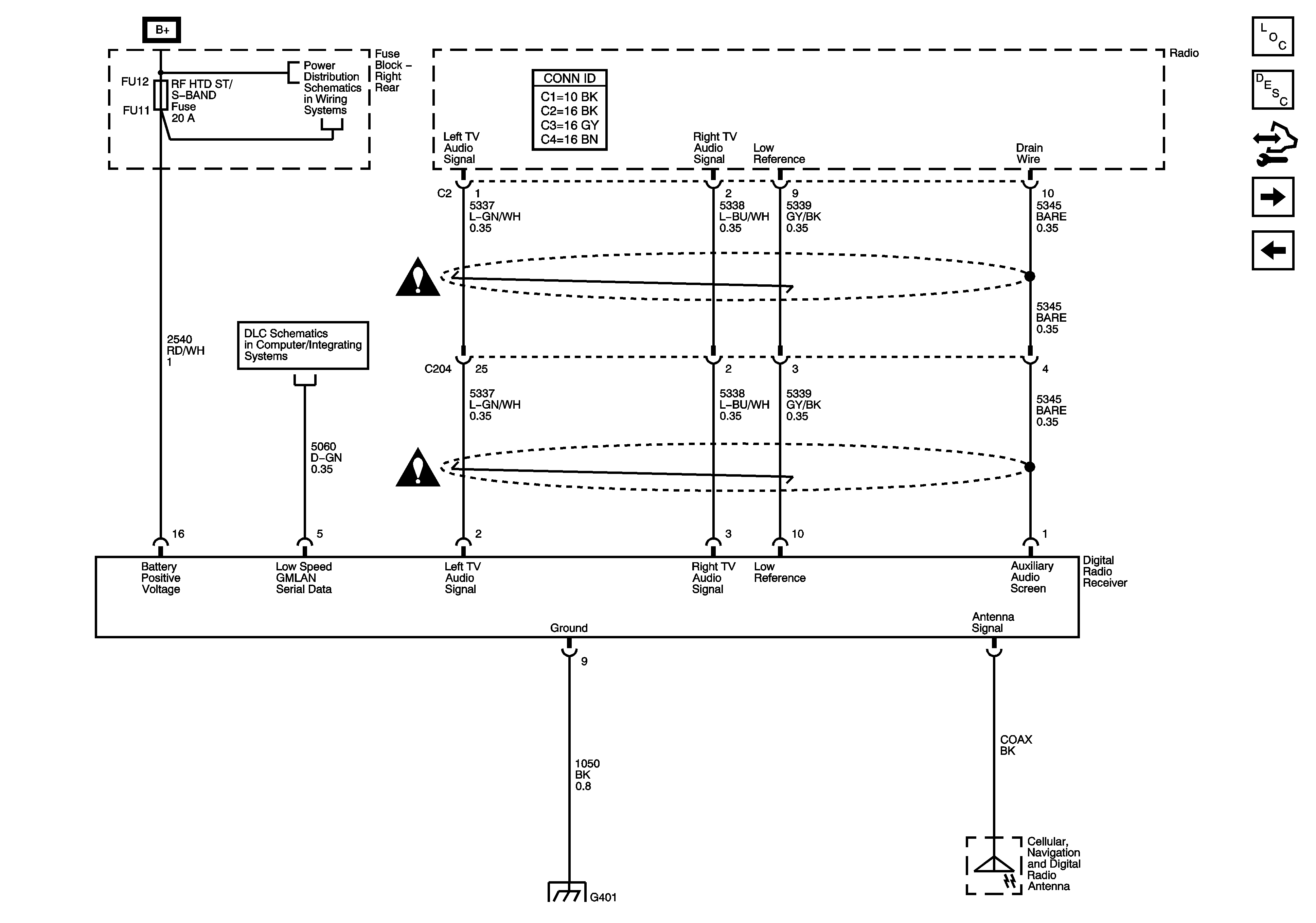
🢒 Digital Radio Receiver - w/U2K
Digital Radio Receiver - w/U2K
Digital Radio Receiver - w/U2K
Master Electrical Component List
Radio/Audio System Description and Operation
Control Module References
Microphone, VSS and GPS Antenna
Radio Antennas, Audio/Video Adapter
Fuse Block Right Rear: Radio/Onstar, RT Turn Signal, Canister Vent and RF Heated /Vented Seat Fuses; Window Motors Circuit Breaker
Entertainment Schematic Icons
Entertainment Schematic Icons
GMLAN Low Speed 1 of 2
G401 (1 of 2)