GM Service Manual Online
For 1990-2009 cars only
Makes
🢒
Cadillac
🢒
2007
🢒
STS
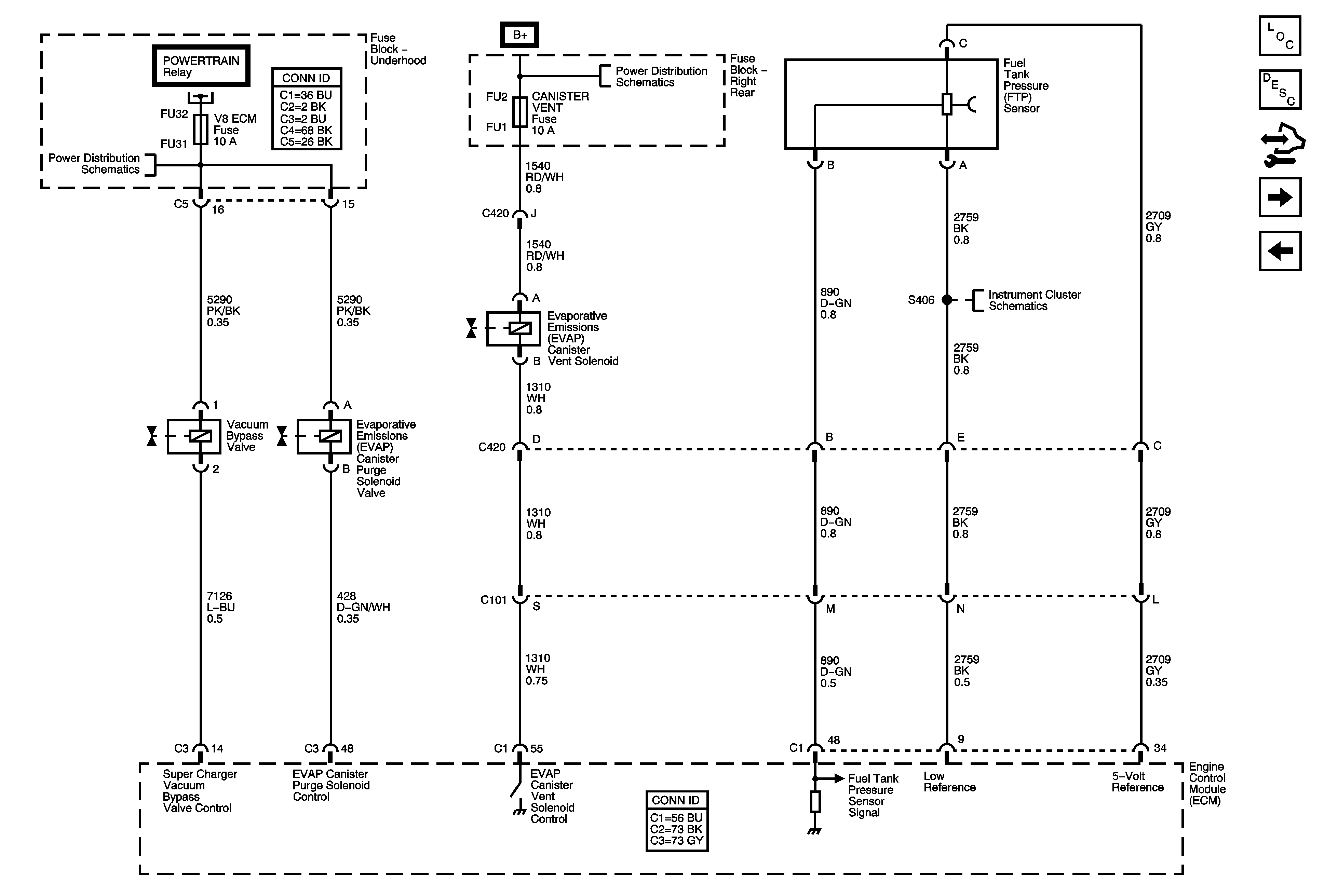
🢒 07 STS Engine Controls 4.4L - Fuel Controls - EVAP, Fuel Tank Pressure (FTP) Sensor, and Vacuum Bypass Valve
07 STS Engine Controls 4.4L - Fuel Controls - EVAP, Fuel Tank Pressure (FTP) Sensor, and Vacuum Bypass Valve
Fuel Controls - EVAP, Fuel Tank Pressure (FTP) Sensor, Vacuum Bypass Valve
Master Electrical Component List
Engine Control Module Description
Control Module References
Controlled/Monitored Subsystem References
Fuel Controls - Injectors and Pump
Fuse Block - Underhood: Main, Low Speed, Hi Speed, and S/P Fan Relays, V8 ECM, PRE O2/CAM, HFV6 ECM, Low Speed Fan, Hi Speed Fan Fuses
Fuse Block - Right Rear Bussing
Engine Oil and Fuel Tank Level