GM Service Manual Online
For 1990-2009 cars only
Makes
🢒
Cadillac
🢒
2007
🢒
STS
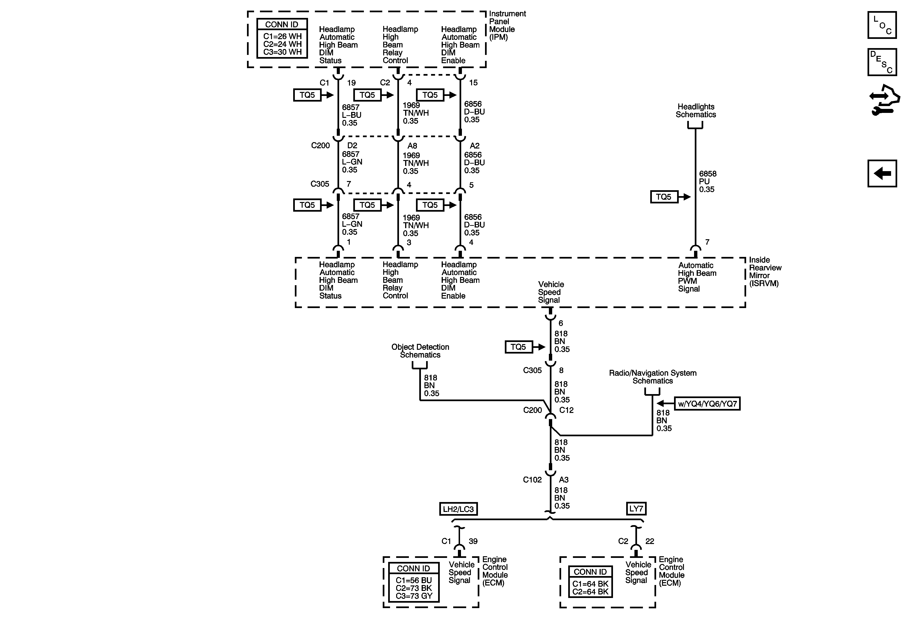
🢒 Automatic Headlamp Dimming Signals
Automatic Headlamp Dimming Signals
Inside Rearview Mirror (ISRVM): Automatic Headlamp Dimming Signals
Master Electrical Component List
Automatic Day-Night Mirror Description and Operation
Control Module References
07 STS Inside Rearview Mirror - Power and Ground
Automatic Headlamp Dimming Relay w/ TT6, Headlamps w/ TT6
Object Detection Schematics
Microphone, VSS and GPS Antenna