GM Service Manual Online
For 1990-2009 cars only

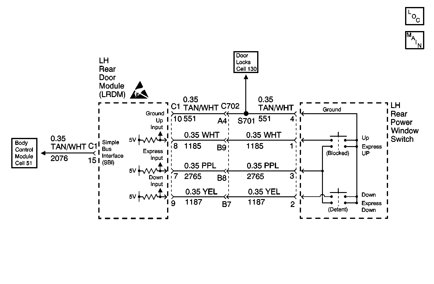
Object Number: 552495  Size: MF
Power Door Systems Components
Cell 120: LH Power Windows
Cell 130: LH Power Door Locks
Handling ESD Sensitive Parts Notice
Cell 50: Simple Bus Interface (SBI)

Circuit Description

The circuit for the LH Rear Power Window consists of:

    • LH rear power window switch
    • LH rear door module (LRDM)
    • Simple Bus Interface (SBI)
    • Driver Door Module

The LH rear power window switch provides input to the LRDM. The LRDM contains a software program to sample the window switch and to report all switch activity in the form of SBI messages to the driver door module. The actual diagnostic software program for DTC B3287 is contained in the driver door module and the diagnostic is run no less than once every 300 milliseconds. Problems involving the driver door module or the SBI may set other DTC and will affect the operation of the power door locks and outside rearview mirrors.

Conditions for Setting the DTC

If the driver door module detects that the SBI messages from the LRDM show that the LH rear window express switch has been in the DOWN position for 15 continuous seconds, this DTC will be set current. This diagnostic will not run if either DTC B1982 (Battery Voltage High) or B1983 (Battery Voltage Low) are current.

Action Taken When the DTC Sets

This DTC is dynamic, and as such, is current only while the problem is present. While this DTC is current, the LRDM will ignore any actuation of the LH Rear Power Window Express Switch.

Conditions for Clearing the DTC

    • This DTC will set from current to history when the window DOWN input cycles off or the power mode changes from OFF to RUN.
    •  The history DTC will clear after 50 ignition cycles.
    • Use the On-Board clearing DTC feature.
    • Use a scan tool.

Diagnostic Aids

    • A history DTC is evidence of a intermittent problem.
    • If DTC B3287 is current, cycle the ignition switch from OFF to RUN. If this DTC is still current, perform the following diagnostic.

Test Description

The numbers below refer to the step numbers on the diagnostic table:

  1. Perform the Power Door System Diagnostic System Check prior to diagnosis.

  2. Inspect the appropriate power window switch for an internal short.

  3. This repair procedure requires power window switch replacement.

  4. Inspecting CKT 2765 for a short to ground.

  5. This repair procedure requires the repair CKT 2765 for a short to ground.

  6. This repair procedure requires appropriate door module replacement.

  7. Clear all DTCs following repair procedure completion.

Step

Action

Value(s)

Yes

No

1

Was the Power Door Systems Diagnostic System Check performed?

--

Go to Step 2

Go to Diagnostic System Check - Power Door Systems

2

  1. Disconnect the LH rear power window switch.
  2. Install scan tool
  3. Select driver door module input data for the appropriate Express DOWN switch

Does the scan tool indicate Idle?

--

Go to Step 3

Go to Step 4

3

Replace the LH rear power window switch.

Refer to Rear Side Door Window Switch Replacement .

Is the repair complete?

--

Go to Step 7

--

4

  1. Turn the ignition switch to the OFF position.
  2. Disconnect the LH rear door module (LRDM) connector C1
  3. Using a digital multimeter (DMM), measure the resistance between the power window switch harness connector and terminal 3 to ground.

Is the resistance the specified value?

0-5 ohms

Go to Step 5

Go to Step 6

5

Repair CKT 2765 for a short to ground.

Refer to Wiring Repairs in Wiring Systems.

Is the repair complete?

--

Go to Step 7

--

6

Replace the LRDM.

Refer to Door Control Module Replacement .

Is the repair complete?

--

Go to Step 7

--

7

  1. Turn off the ignition switch.
  2. Reconnect or reinstall any connectors or components that were disconnected or removed.
  3. Turn ON the ignition switch.
  4. Clear any DTCs. Refer to Diagnostic Trouble Code (DTC) Clearing .

Are all DTCs cleared?

--

Go to Diagnostic System Check - Power Door Systems

--