GM Service Manual Online
For 1990-2009 cars only
Makes
🢒
Cadillac
🢒
2000
🢒
Seville
🢒 Front Height, Rear Height, Forward/Back Motors and Position Sensors
Front Height, Rear Height, Forward/Back Motors and Position Sensors
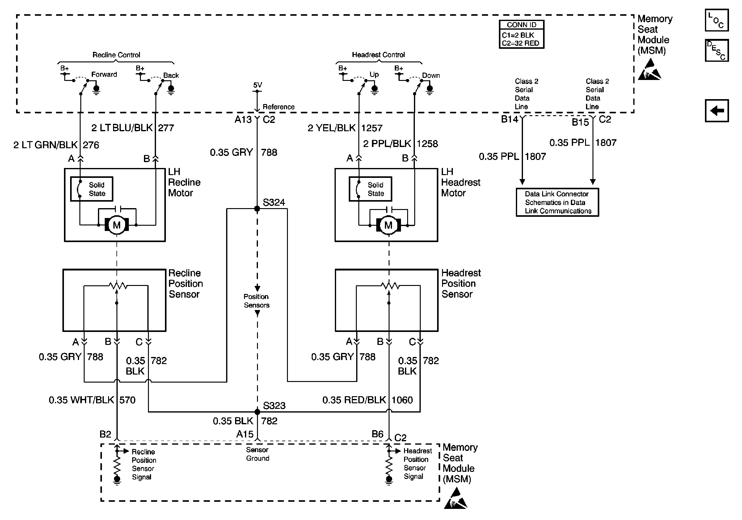
Recline, Headrest Motors and Position Sensors; Class 2
Power Seat Systems Components
Memory Seat Circuit Description
Front Height, Rear Height, Forward/Back Motors and Position Sensors
Class 2 Serial Data Line (LH Drive)
Handling ESD Sensitive Parts Notice