GM Service Manual Online
For 1990-2009 cars only
Makes
🢒
Cadillac
🢒
2001
🢒
Seville
🢒 Generator
Generator
Generator
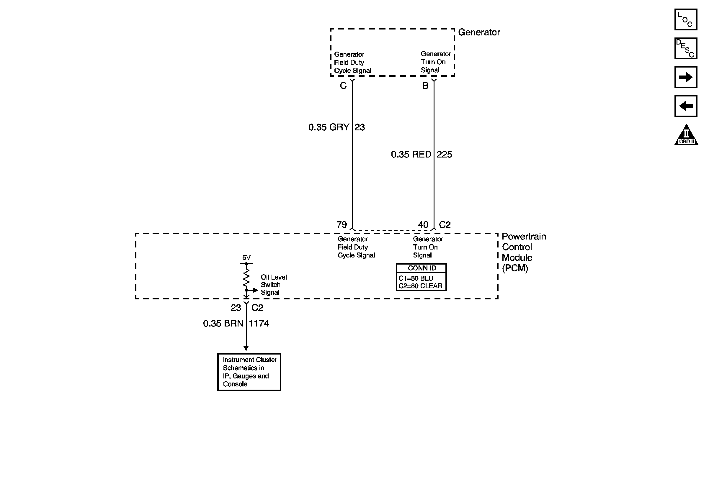
PCM Inputs/Outputs (2 of 2)
ABS/TCC Switch and Transaxle Solenoids
Engine Controls Component Views
OBD II Symbol Description Notice
G106 and G108
Powertrain Control Module Description