GM Service Manual Online
For 1990-2009 cars only
Makes
🢒
Cadillac
🢒
2002
🢒
Seville
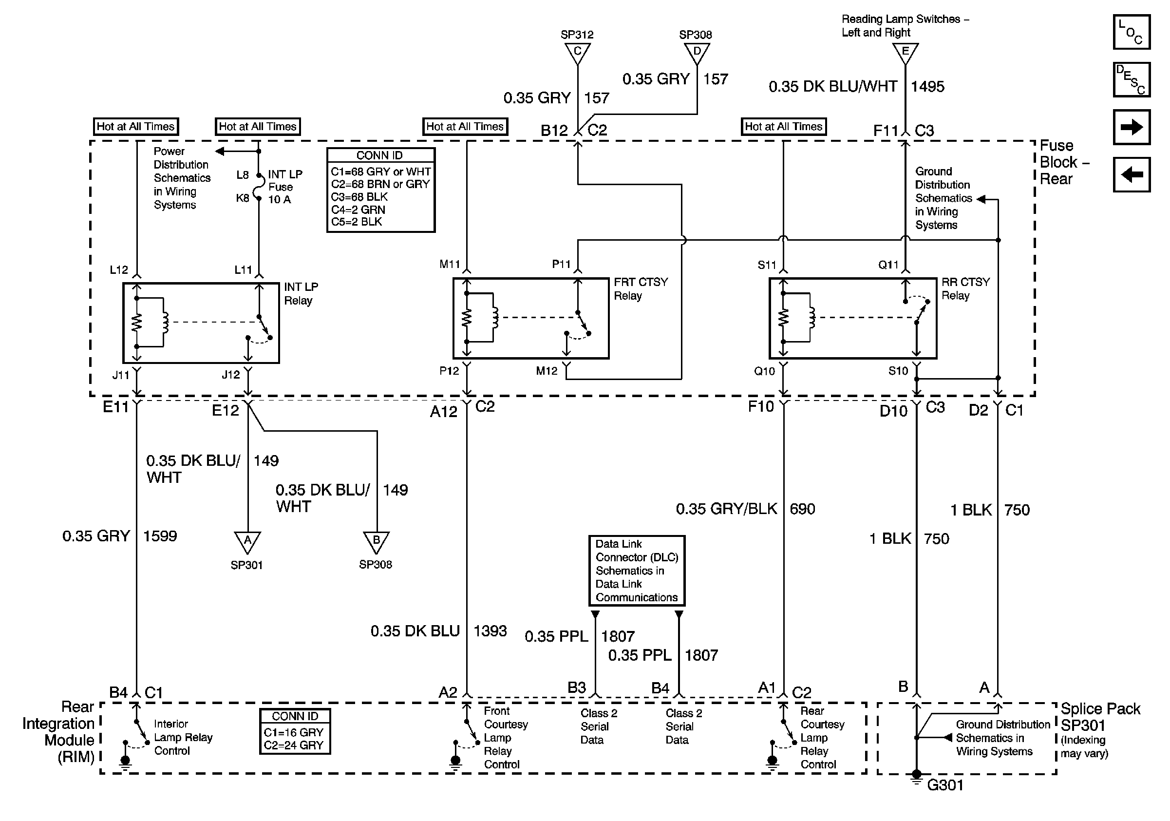
🢒 Interior Lamp Relays
Interior Lamp Relays
Interior Lamp Relays
Master Electrical Component List
Interior Lighting Systems Description and Operation
Rear Compartment, Courtesy, and Overhead Console Lamps
Door Lock Actuators
G301
Class 2 Serial Data Line (LH Drive) (1 of 2)
Right Courtesy, Compartment, and Ignition Key Cylinder Lamps
Rear Compartment, Courtesy, and Overhead Console Lamps
Battery Feed to Fuse Block - Rear
Rear Compartment, Courtesy, and Overhead Console Lamps
Right Courtesy, Compartment, and Ignition Key Cylinder Lamps
Vanity and Reading Lamps; Interior Lamp Switch