GM Service Manual Online
For 1990-2009 cars only
Makes
🢒
Chevrolet
🢒
1998
🢒
Astro - 2WD
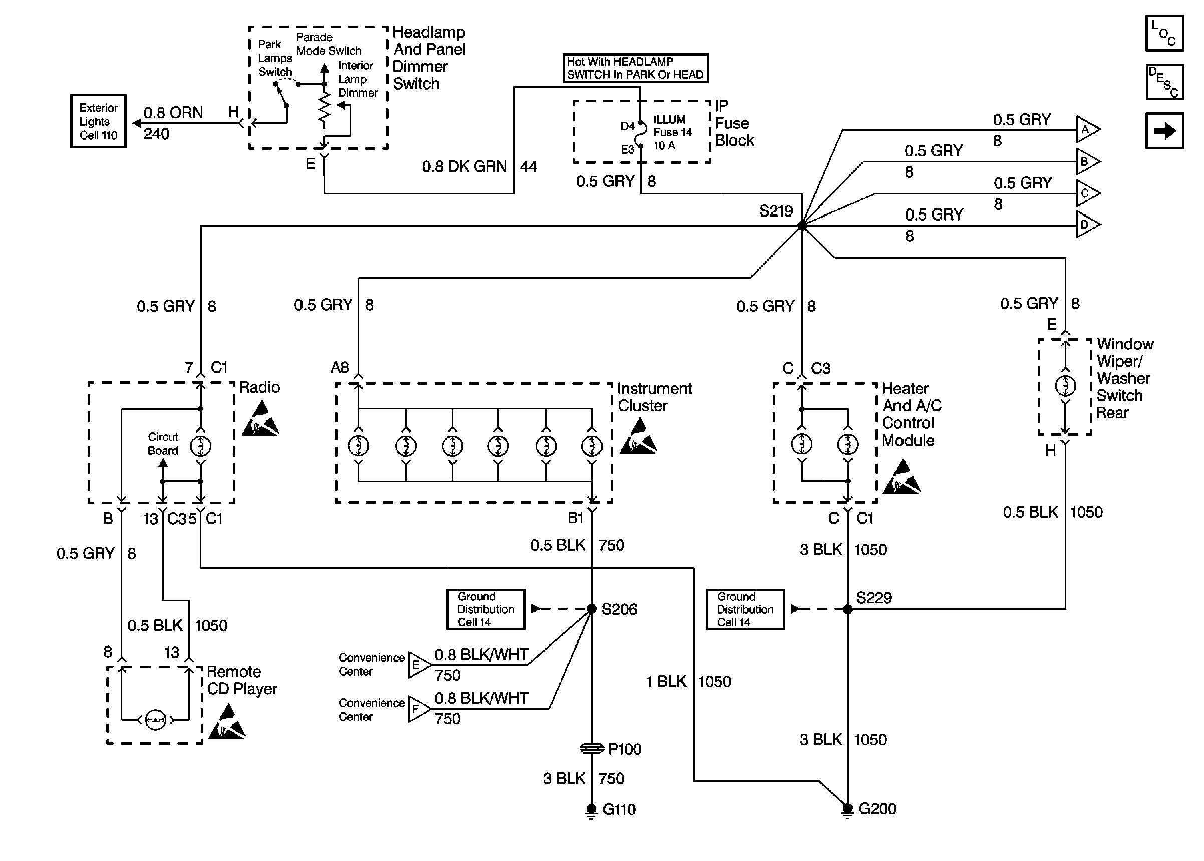
🢒 Cell 117 (Headlamp and Panel Dimmer Switch, Remote CD/Cassette Tape Player)
Cell 117 (Headlamp and Panel Dimmer Switch, Remote CD/Cassette Tape Player)
Cell 117 (Headlamp and Panel Dimmer Switch, Remote CD/Cassette Tape Player)
Lighting Systems Components
Interior Lights Dimming Circuit Description
Cell 117 (Convenience Center, Rear Window Wiper/Washer Switch, Rear A/C Switch)
Handling ESD Sensitive Parts Notice
Handling ESD Sensitive Parts Notice
Handling ESD Sensitive Parts Notice
Handling ESD Sensitive Parts Notice
Cell 14 (G110)
Cell 14 (G200)
Turn Indicators, Front Marker Lamps, and Front Park/Turn Signal Lamps
Cell 117 (Convenience Center, Rear Window Wiper/Washer Switch, Rear A/C Switch)
Cell 117 (Convenience Center, Rear Window Wiper/Washer Switch, Rear A/C Switch)
Cell 117 (Convenience Center, Rear Window Wiper/Washer Switch, Rear A/C Switch)
Cell 117 (Convenience Center, Rear Window Wiper/Washer Switch, Rear A/C Switch)
Cell 117 (Convenience Center, Rear Window Wiper/Washer Switch, Rear A/C Switch)
Cell 117 (Convenience Center, Rear Window Wiper/Washer Switch, Rear A/C Switch)