GM Service Manual Online
For 1990-2009 cars only
Makes
🢒
Chevrolet
🢒
2000
🢒
Astro - 2WD
🢒 Engine Electrical Starter
Engine Electrical Starter
Engine Electrical Starter
Engine Electrical Components
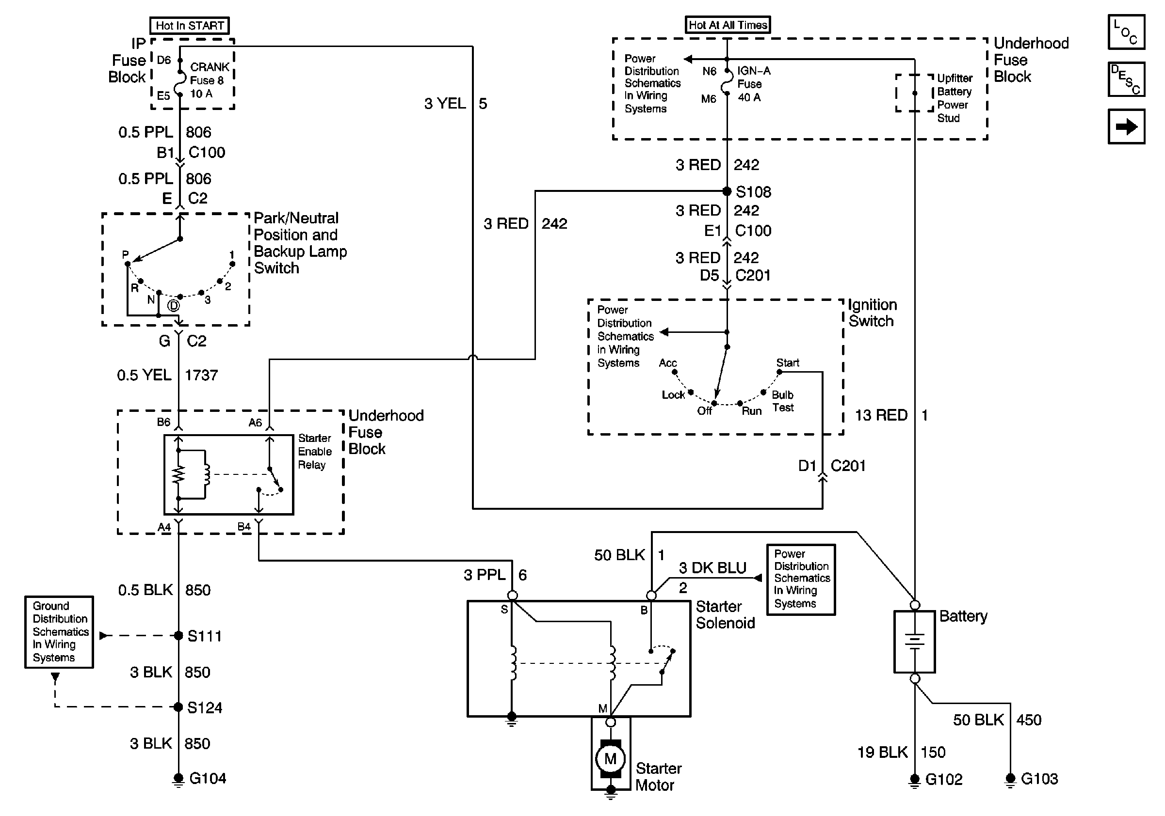
Starting System Circuit Description
Engine Electrical Charging
IGN-A Fuse and Ignition Switch
IGN-A Fuse and Ignition Switch
Battery, Generator, Starter Solenoid, and Underhood Fuse BLock
G104