GM Service Manual Online
For 1990-2009 cars only
Makes
🢒
Chevrolet
🢒
2001
🢒
Astro - 2WD
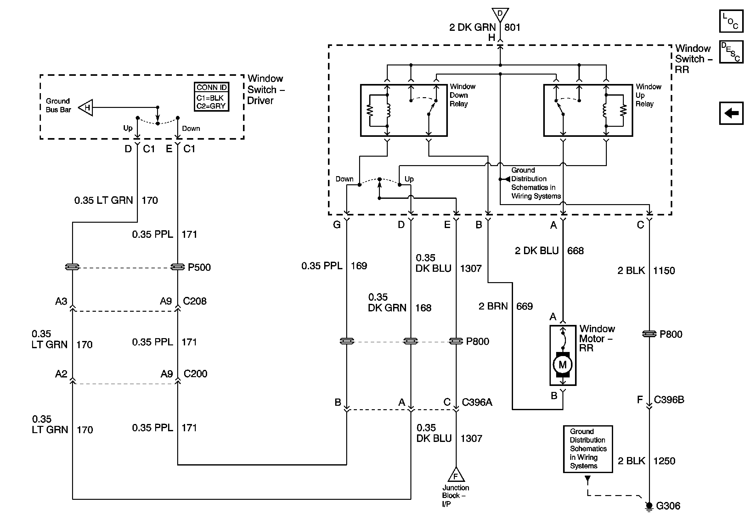
🢒 Window Switches, G306
Window Switches, G306
Window Switches, G306
Master Electrical Component List
Power Windows Description and Operation
Window Switches-Driver and LR, G305
RAP Relay, RAP 2 Relay, Ignition Switch, BCM
Window Switches-Driver and LR, G305
G305 and G306
Window Switches, Window Motors
G305 and G306