GM Service Manual Online
For 1990-2009 cars only
Makes
🢒
Chevrolet
🢒
2001
🢒
Astro - 2WD
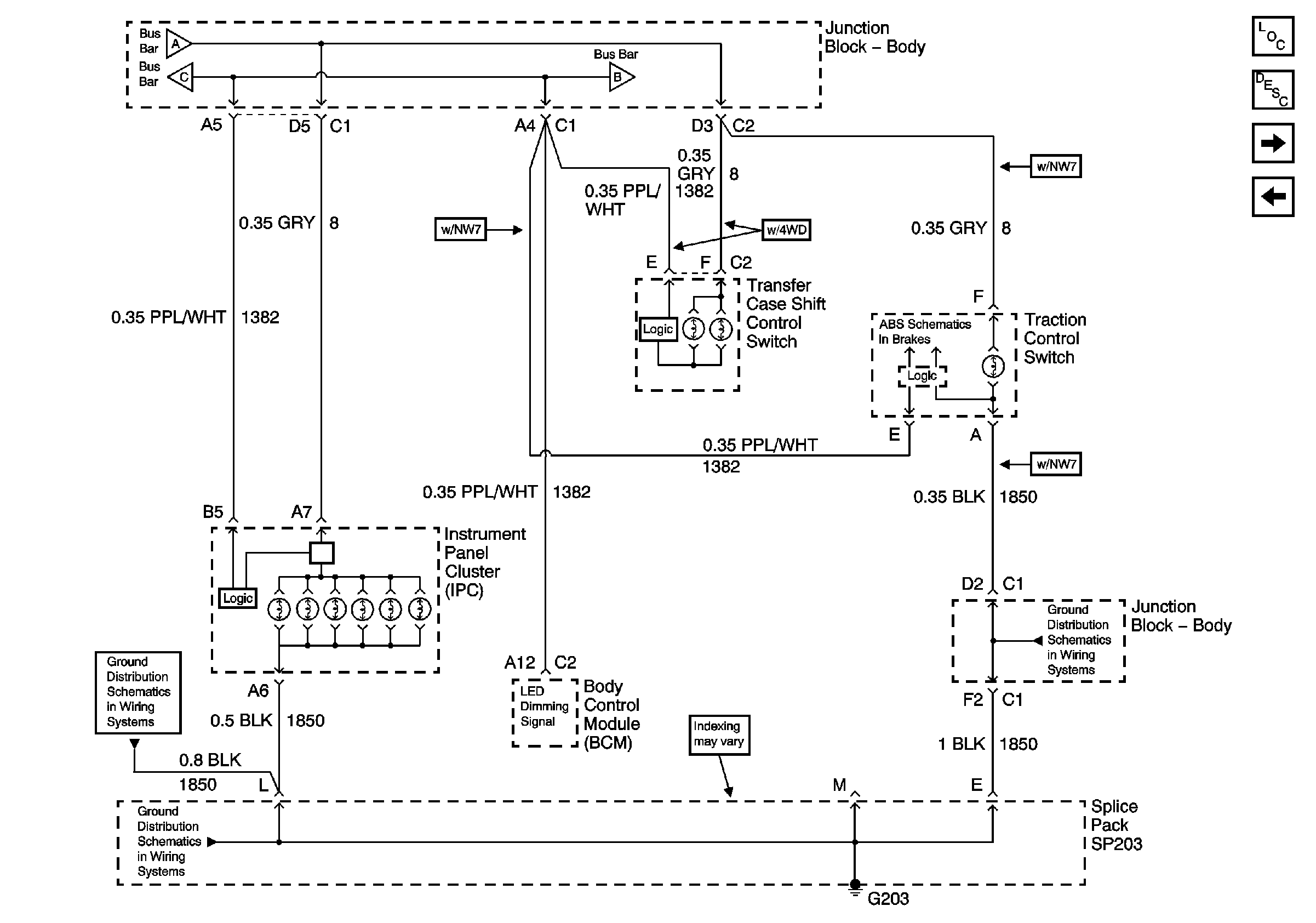
🢒 Transfer Case Shift Control and Traction Control Switches and IPC
Transfer Case Shift Control and Traction Control Switches and IPC
Transfer Case Shift Control and Traction Control Switches and IPC
Master Electrical Component List
Interior Lighting Systems Description and Operation
HVAC Control Module, HVAC Control Assembly - Front Auxiliary, and Radio
Dimming Control, Rear Wiper/Washer, Roof Beacon, and Selectable Ride Switches
Dimming Control, Rear Wiper/Washer, Roof Beacon, and Selectable Ride Switches
Dimming Control, Rear Wiper/Washer, Roof Beacon, and Selectable Ride Switches
HVAC Control Module, HVAC Control Assembly - Front Auxiliary, and Radio
Speed Sensor Signals and Traction Control Switch - w/Traction Assist
G203 - 1 of 4
G203 - 4 of 4 - Utility and Uplevel Pickup
G203 - 1 of 4