GM Service Manual Online
For 1990-2009 cars only
Makes
🢒
Chevrolet
🢒
2001
🢒
Astro - 2WD
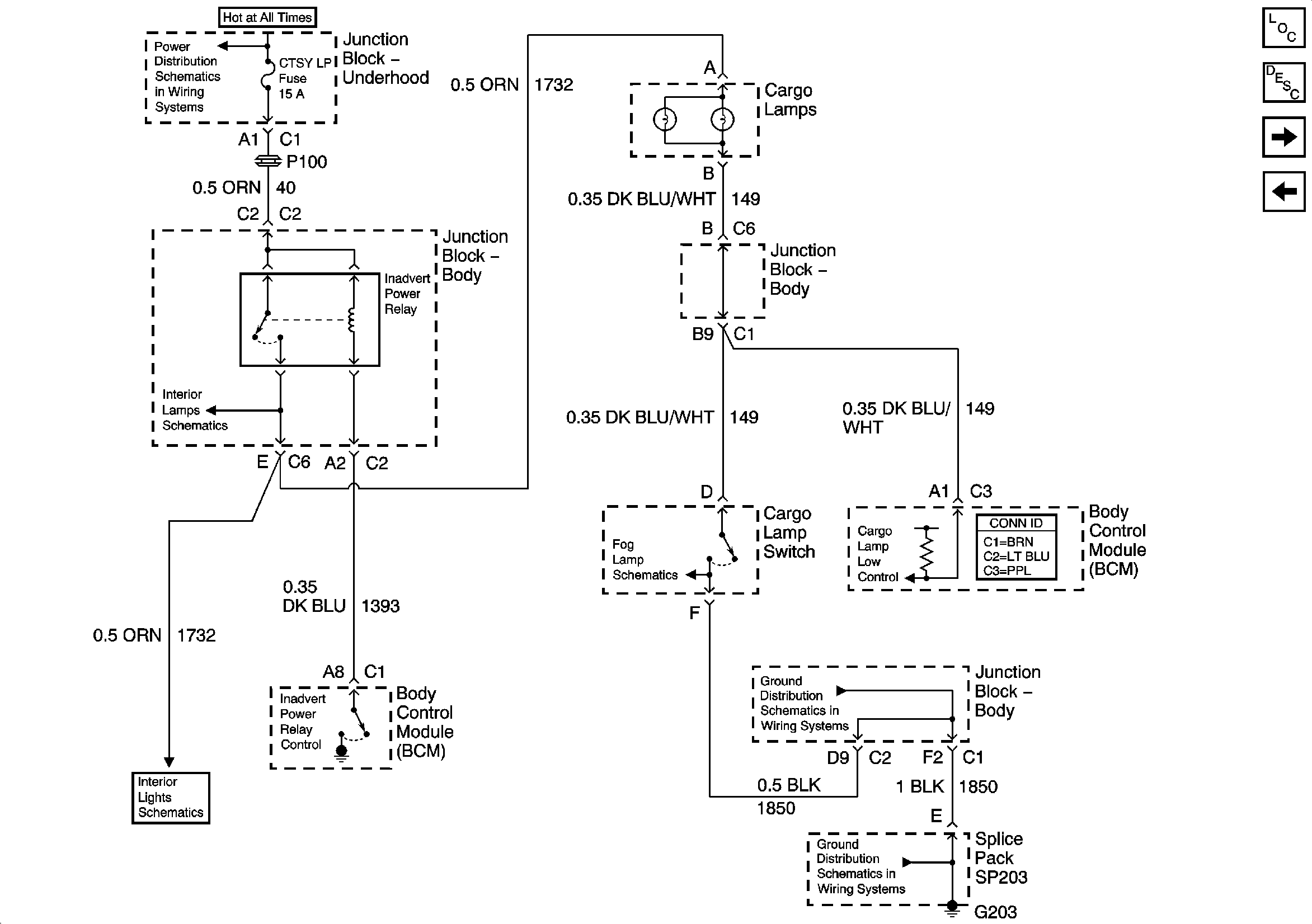
🢒 Cargo Lamps and Inadvertent Power Relay
Cargo Lamps and Inadvertent Power Relay
Cargo Lamps and Inadvertent Power Relay
Master Electrical Component List
Exterior Lighting Systems Description and Operation
Roof Beacon Switch and Relay
Exterior Illumination Lamps
Backup Lamps
Courtesy Lamp and Dome Lamp Power
I/P Compartment Lamp, Underhood Lamp and Map Lamp
G203 - 3 of 4 - Base Pickup
G203 - 3 of 4 - Base Pickup
Fog Lamps Schematics