GM Service Manual Online
For 1990-2009 cars only
Makes
🢒
Chevrolet
🢒
2002
🢒
Astro - 2WD
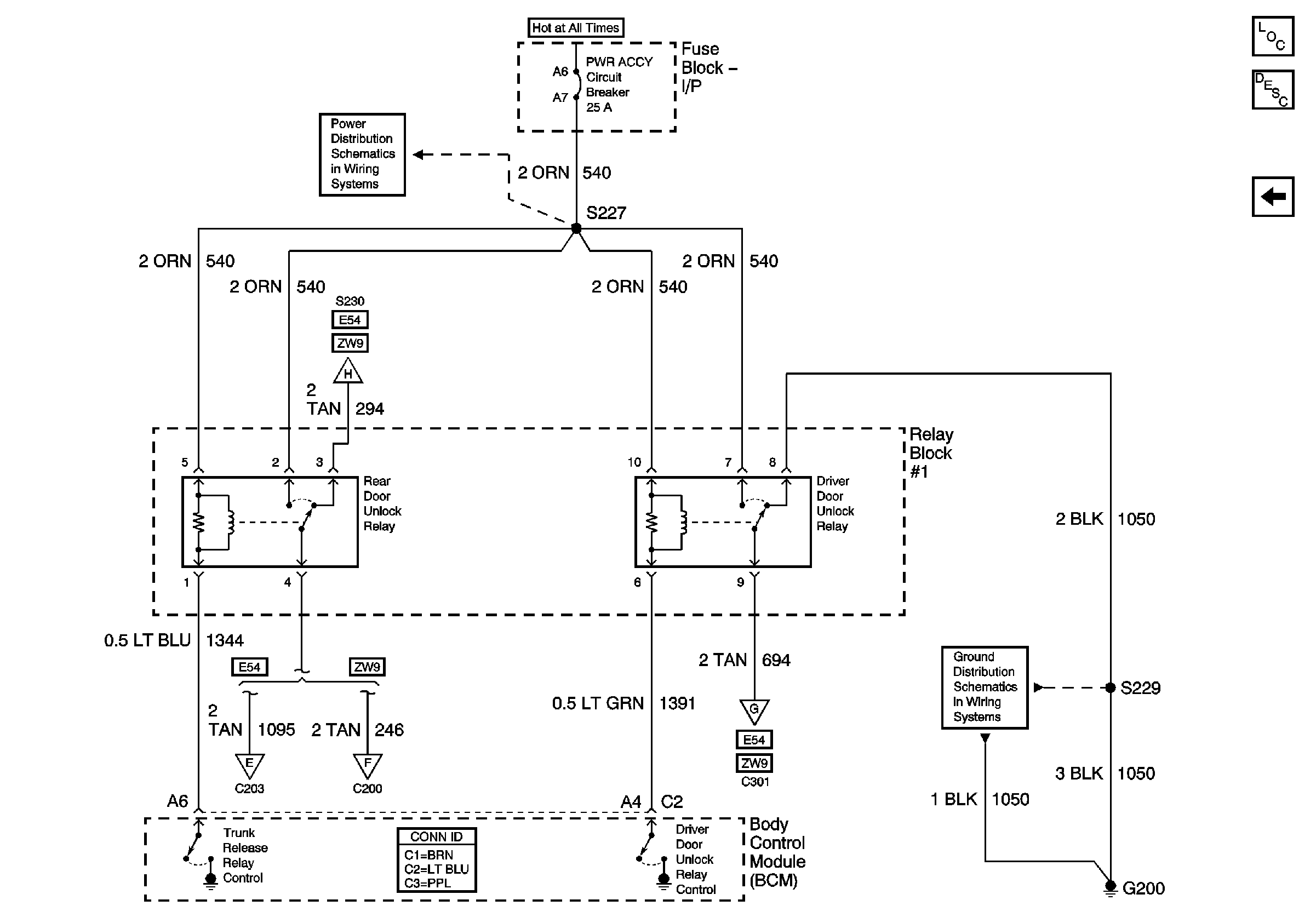
🢒 Door Unlock Relays
Door Unlock Relays
Door Unlock Relays
Master Electrical Component List
Power Door Locks Description and Operation
Door Lock Actuators (E54)
Power Accessory Circuit Breaker
Door Lock Actuators (E54)
Door Lock Actuators (ZW9)
Door Lock Actuators (E54)
Door Lock Actuators (ZW9)
Door Lock Actuators (E54)
Door Lock Actuators (ZW9)
G200