GM Service Manual Online
For 1990-2009 cars only
Makes
🢒
Chevrolet
🢒
2000
🢒
Blazer - 2WD
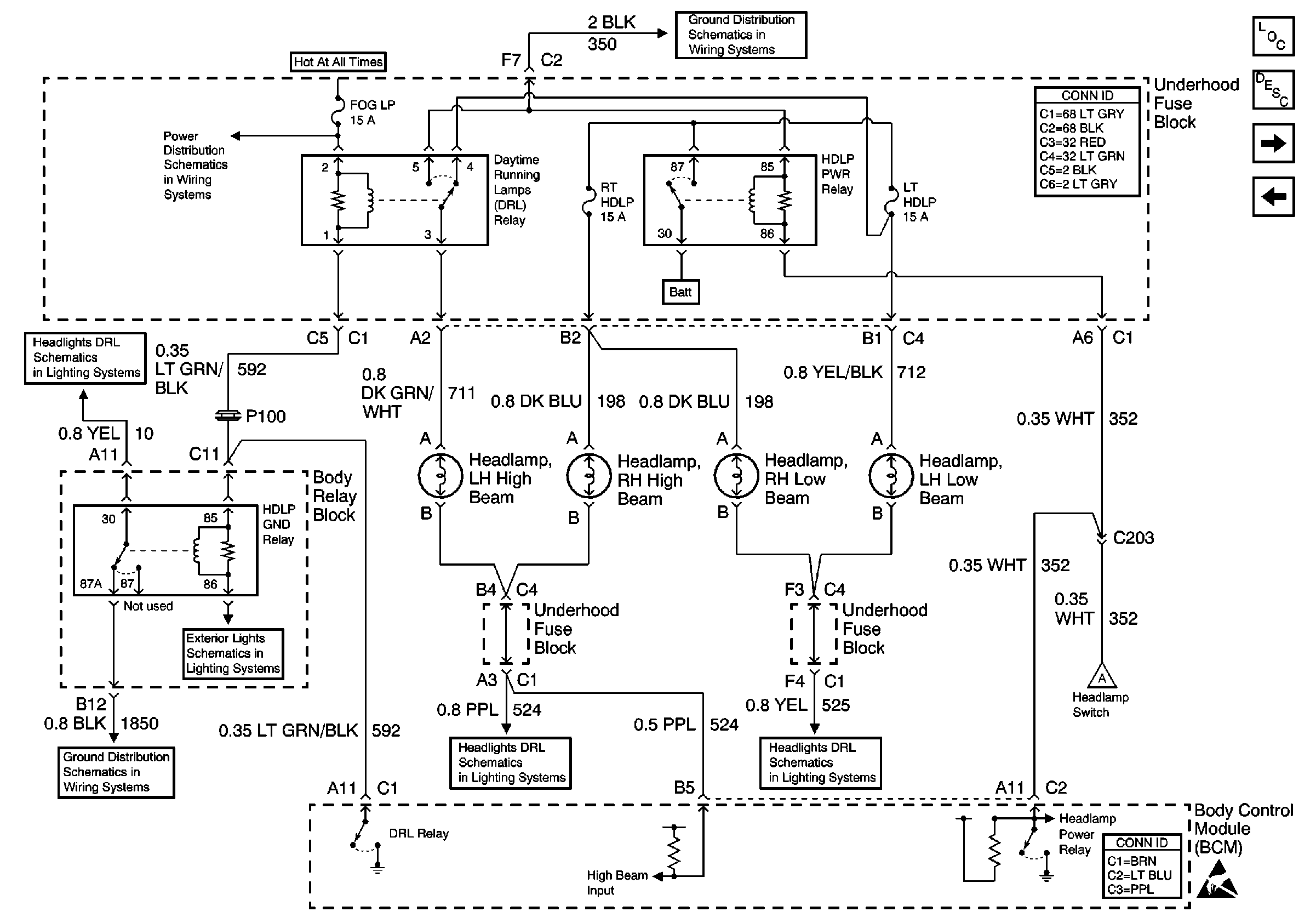
🢒 DRL, HDLP PWR and HDLP GND Relays
DRL, HDLP PWR and HDLP GND Relays
DRL, HDLP PWR and HDLP GND Relays
Body Control Module Components
Body Control System Circuit Description
LT TURN, RT TURN Fuses and Instrument Cluster
Headlamp Switch, Inadvertent Power Relay and Courtesy Lamp Relay
B+ Bus Bar
G102
Power and Grounding Connector End Views
Headlamp Grounding Relay and Flash-to-Pass Switch
G200, G201 and G207
Headlamp Grounding Relay and Flash-to-Pass Switch
Headlamp Grounding Relay and Flash-to-Pass Switch
Headlamp Grounding Relay and Flash-to-Pass Switch
Headlamp Switch, Inadvertent Power Relay and Courtesy Lamp Relay
Body Control System Connector End Views
Handling ESD Sensitive Parts Notice