GM Service Manual Online
For 1990-2009 cars only
Makes
🢒
Chevrolet
🢒
2001
🢒
Blazer - 2WD
🢒 Engine Charging (2.2 L)
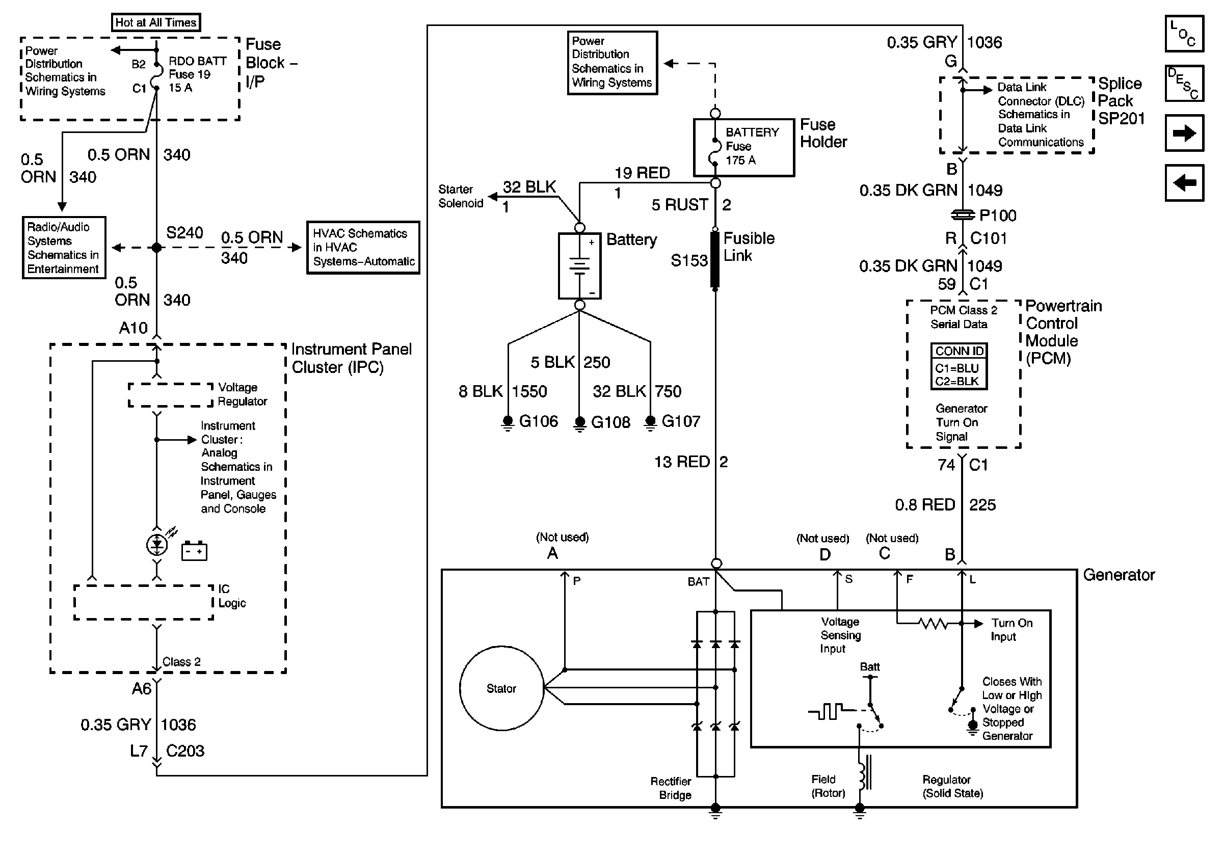
Engine Charging (2.2 L)
Engine Charging (2.2 L)
Master Electrical Component List
Charging System Description and Operation
Engine Charging (4.3 L)
Automatic Transmission Starting
AUX PWR, RDO BATT and HDLP SW Fuses
Power (Chevy/GMC)
Blower Controls
Indicators
Manual Transmission Starting
B+ Bus Bar
SP201 (2.2L)