GM Service Manual Online
For 1990-2009 cars only
Makes
🢒
Chevrolet
🢒
2001
🢒
Blazer - 2WD
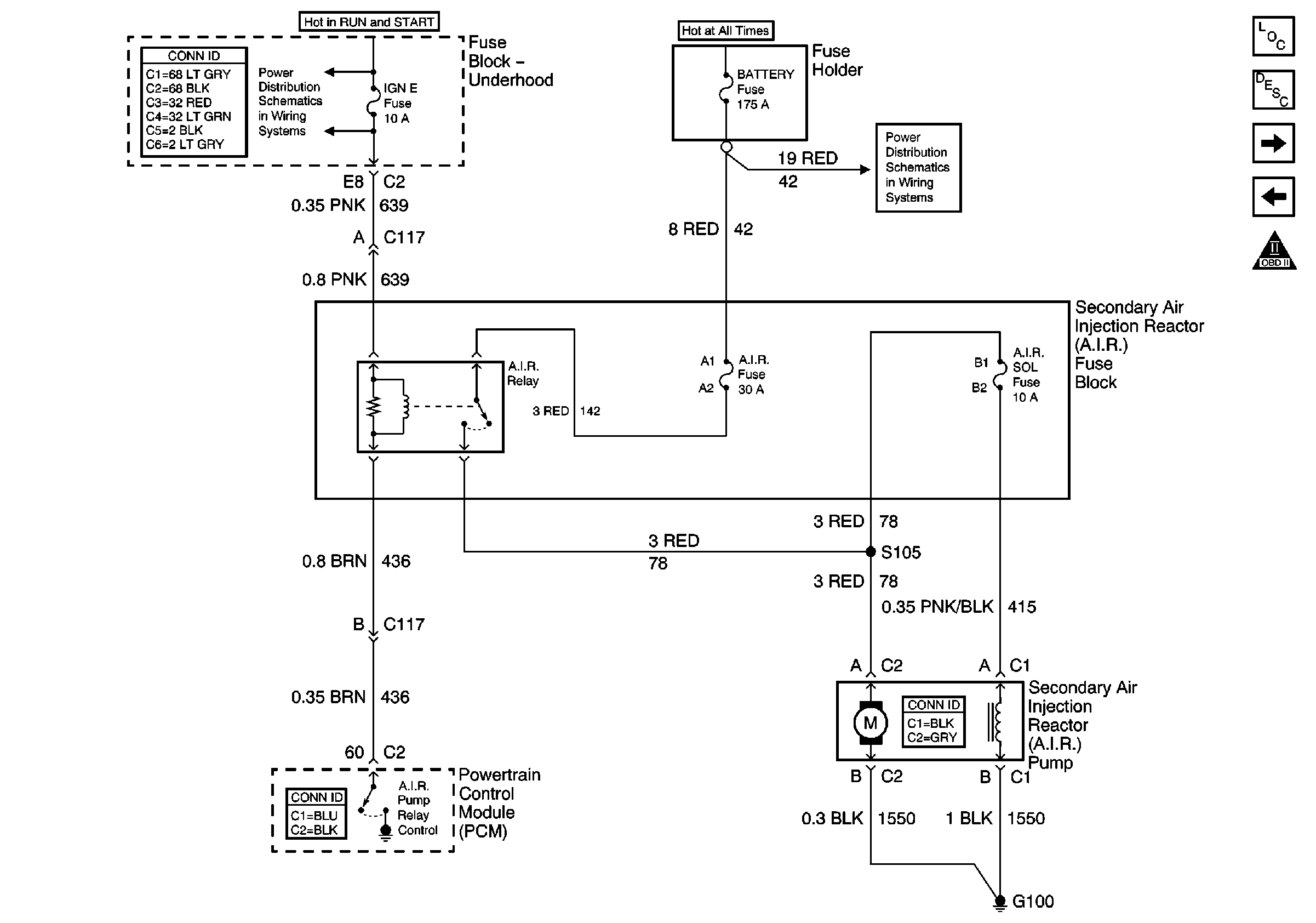
🢒 Secondary A.I.R. Pump Control
Secondary A.I.R. Pump Control
Secondary A.I.R. Pump Control
Master Electrical Component List
Powertrain Control Module Description
A/C Compressor Controls
IAC, EVAP Valve Controls, and Stop Lamp Switch Input w/ A/T
OBD II Symbol Description Notice
IGN E Fuse and A/C Compressor, Rear Defogger, DRL Relays
B+ Bus Bar