GM Service Manual Online
For 1990-2009 cars only
Makes
🢒
Chevrolet
🢒
2001
🢒
Blazer - 2WD
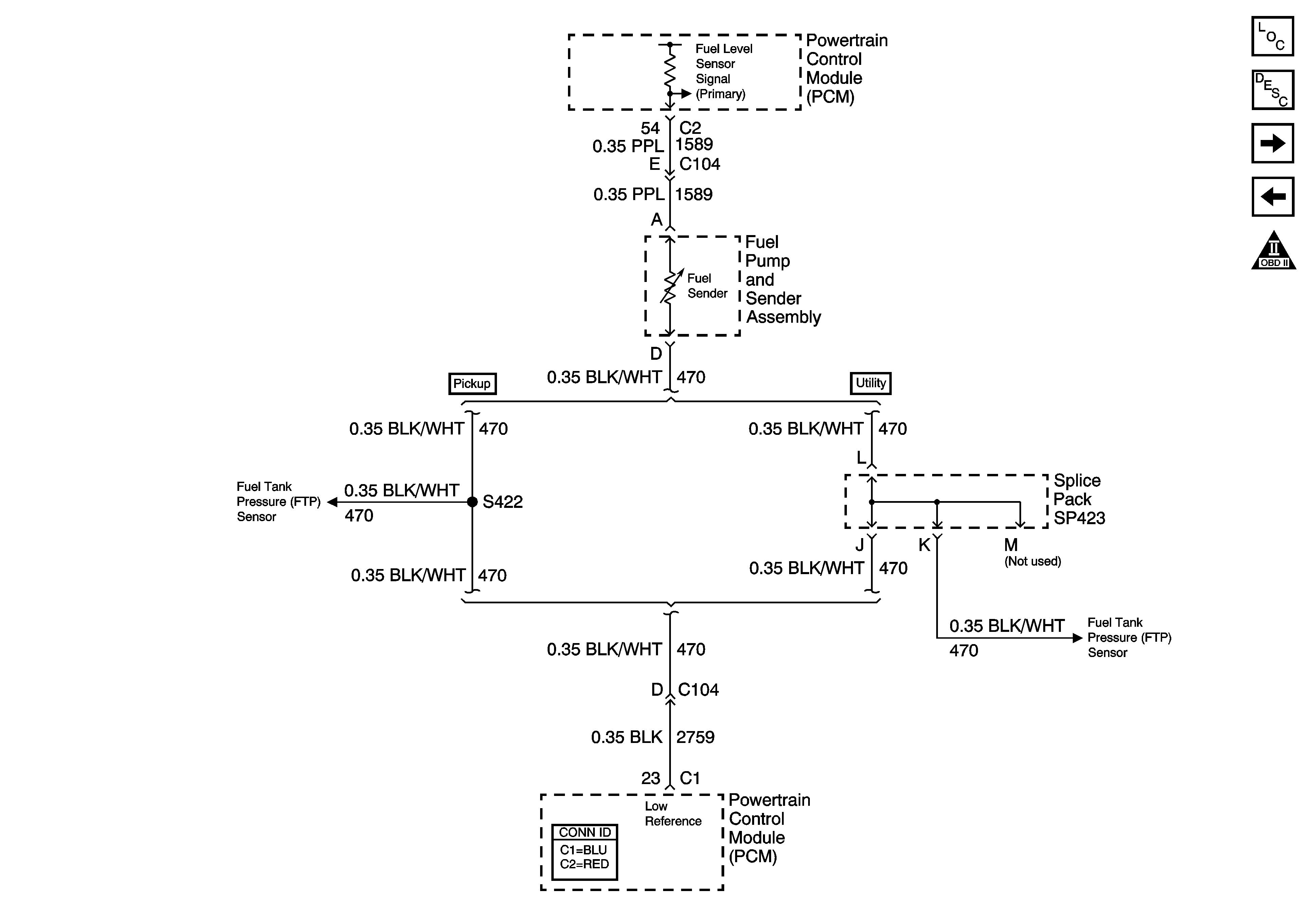
🢒 Fuel Level Sensor
Fuel Level Sensor
Fuel Level Sensor
Master Electrical Component List
Powertrain Control Module Description
EGR and EVAP Valves
Fuel Injection Controls
OBD II Symbol Description Notice
Engine Sensors (Pickup)
Engine Sensors (Utility)