GM Service Manual Online
For 1990-2009 cars only
Makes
🢒
Chevrolet
🢒
2005
🢒
Blazer - 2WD
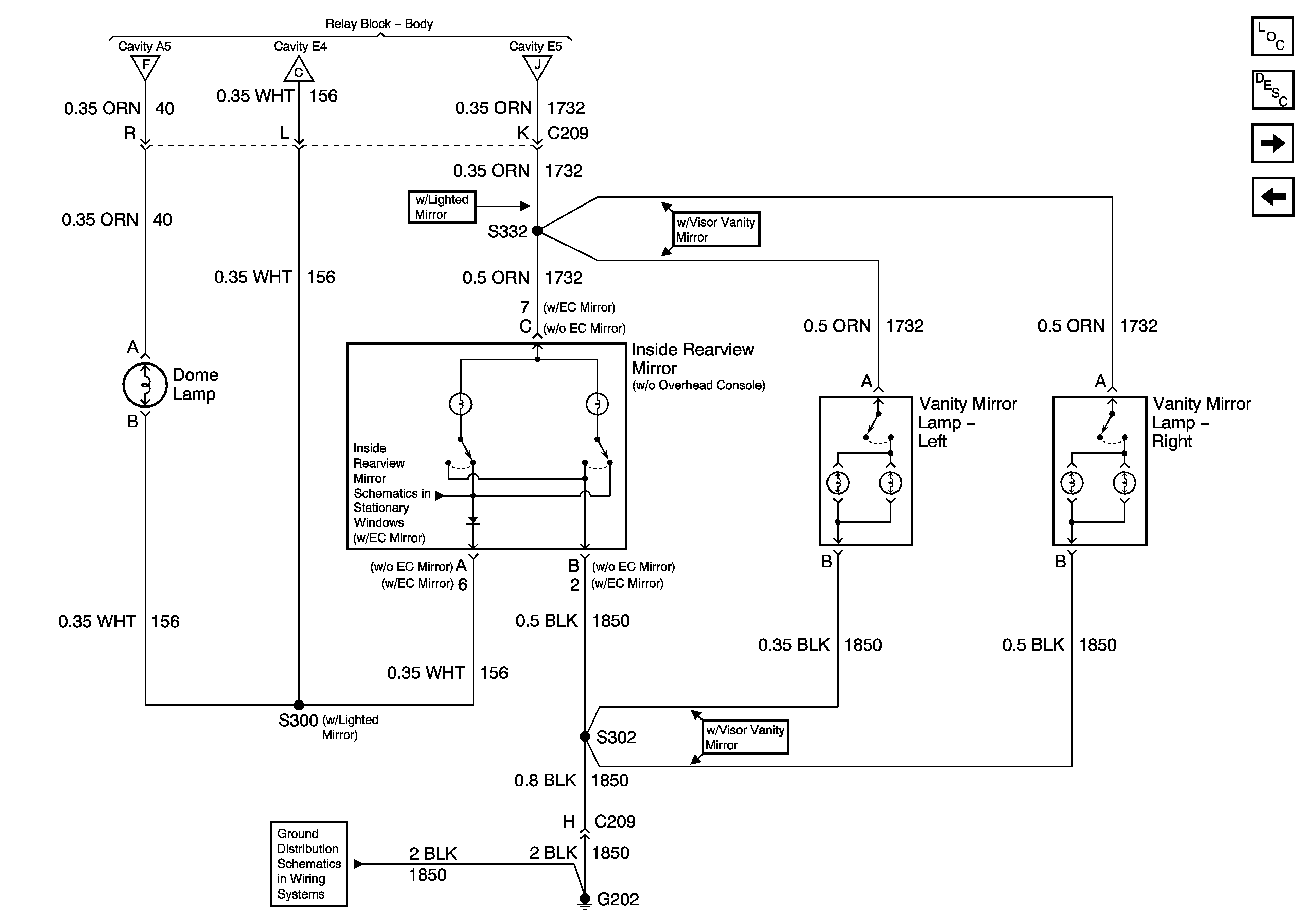
🢒 Inside Rearview Mirror or Driver Information Center
Inside Rearview Mirror or Driver Information Center
Inside Rearview Mirror or Driver Information Center
Master Electrical Component List
Interior Lighting Systems Description and Operation
Driver Information Center - Utility w/o Sunroof
Rear Door Jamb and Liftglass Ajar Jamb Switches
CTSY LP Fuse and Courtesy Lamp Relay
CTSY LP Fuse and Courtesy Lamp Relay
Inadvertent Power Relay and Front Door Jamb Switches
Inside Rearview Mirror Schematics