GM Service Manual Online
For 1990-2009 cars only
Makes
🢒
Chevrolet
🢒
2000
🢒
Blazer - 4WD - RHD
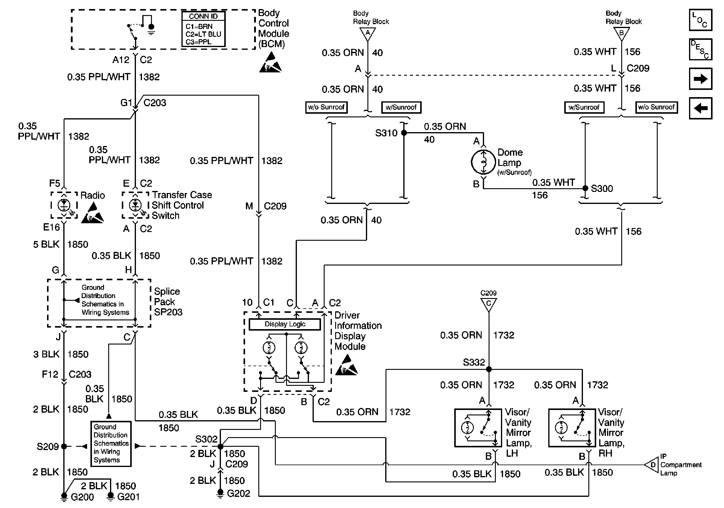
🢒 Body Control Module (BCM) and Grounds
Body Control Module (BCM) and Grounds
Body Control Module (BCM) and Grounds
Lighting Systems Component Views
Interior Lights Circuit Description
Power and Ground
CTSY LP Fuse and Body Control Module (BCM)
Body Control System Connector End Views
Handling ESD Sensitive Parts Notice
CTSY LP Fuse and Body Control Module (BCM)
CTSY LP Fuse and Body Control Module (BCM)
Handling ESD Sensitive Parts Notice
SP203
G200 and G201
Handling ESD Sensitive Parts Notice
CTSY LP Fuse and Body Control Module (BCM)
CTSY LP Fuse and Body Control Module (BCM)