GM Service Manual Online
For 1990-2009 cars only
Makes
🢒
Chevrolet
🢒
2002
🢒
Blazer - 4WD - RHD
🢒 Starting
Starting
Starting
Master Electrical Component List
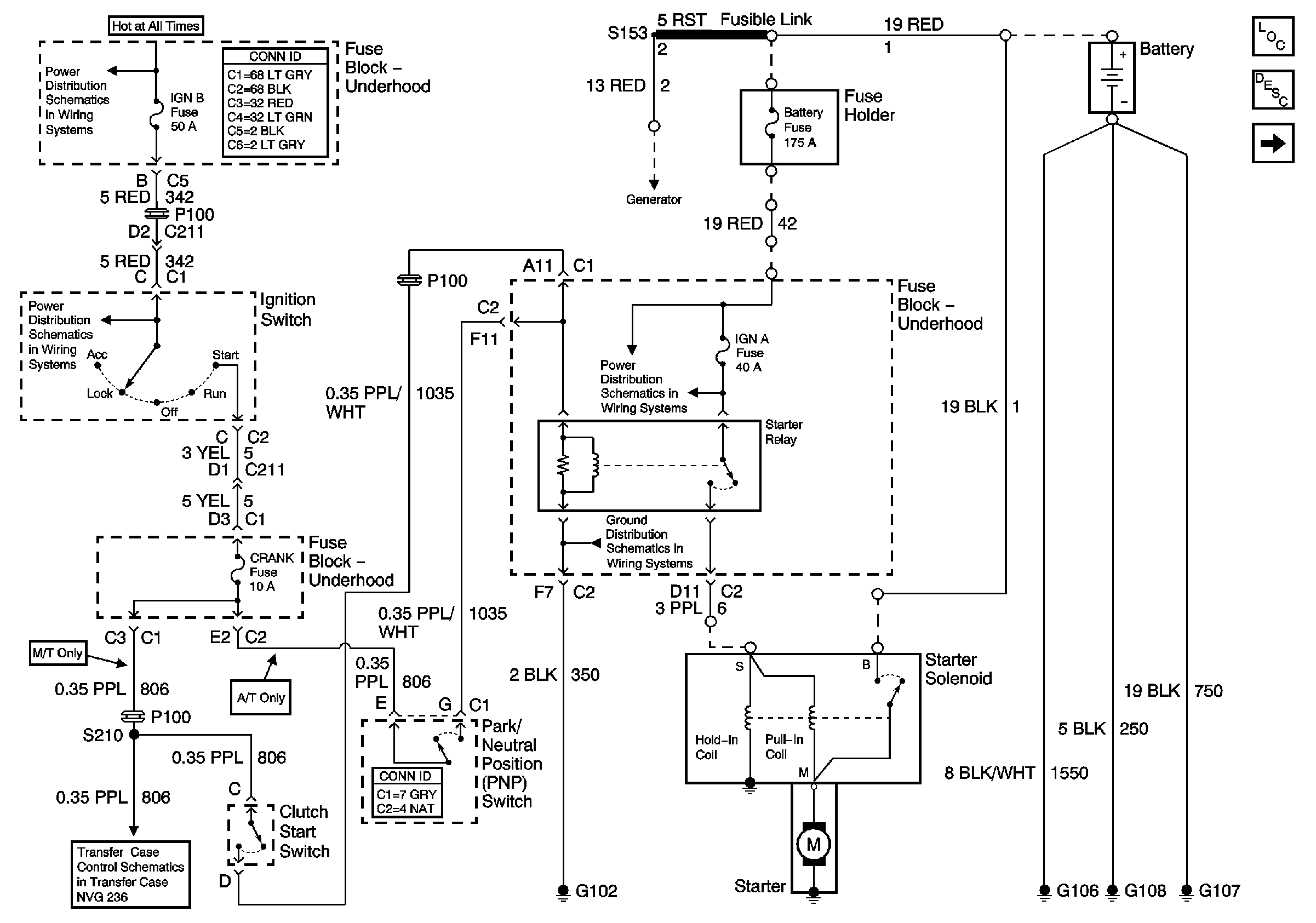
Starting System Description and Operation
Charging
B+ Bus Bar
Ign RUN and START Bus Bar
Propshaft Speed Sensors, Front Axle Vacuum Solenoid
Charging
B+ Bus Bar
G102