GM Service Manual Online
For 1990-2009 cars only
Makes
🢒
Chevrolet
🢒
2007
🢒
Caprice WM
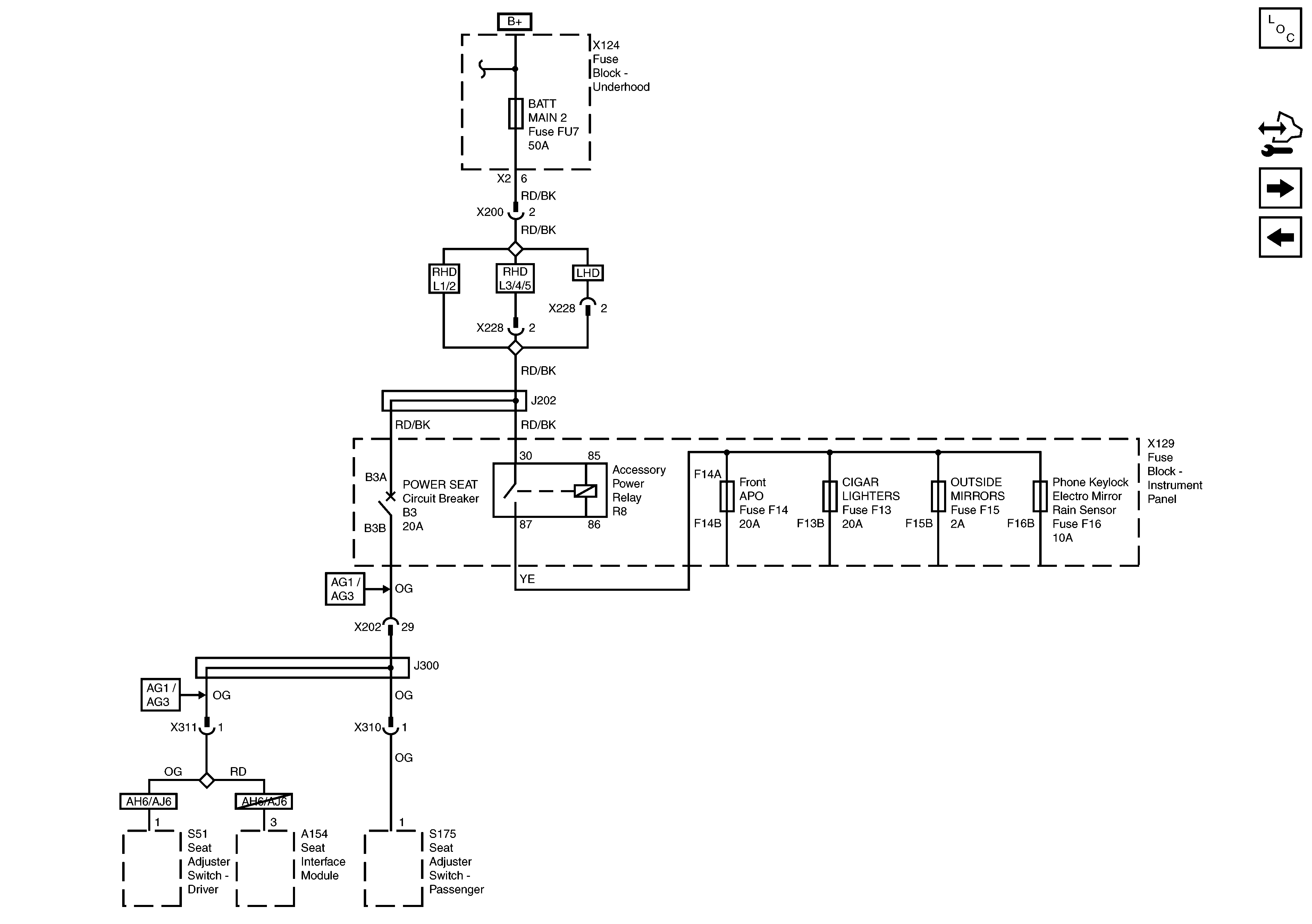
🢒 Batt Main 2 Fuse and Power Seat Circuit Breaker
Batt Main 2 Fuse and Power Seat Circuit Breaker
BATT MAIN 2 Fuse and POWER SEAT Circuit Breaker
Master Electrical Component List
Control Module References
Batt Main 1, Courtesy Lights, Instrument/Ctr Display/RFA/DLC, Turn Signal Left and Turn Signal Right Fuses and Window Batt Circuit Breakers
BATT MAIN 3, DOOR LOCKS, INADVERT PWR/LED DIM, SIR AND TRUNK RELEASE Fuses
B+ Bus - 1 of 2