GM Service Manual Online
For 1990-2009 cars only
Makes
🢒
Chevrolet
🢒
2001
🢒
Chevy C Cab/Chassis HD (GMT 400)
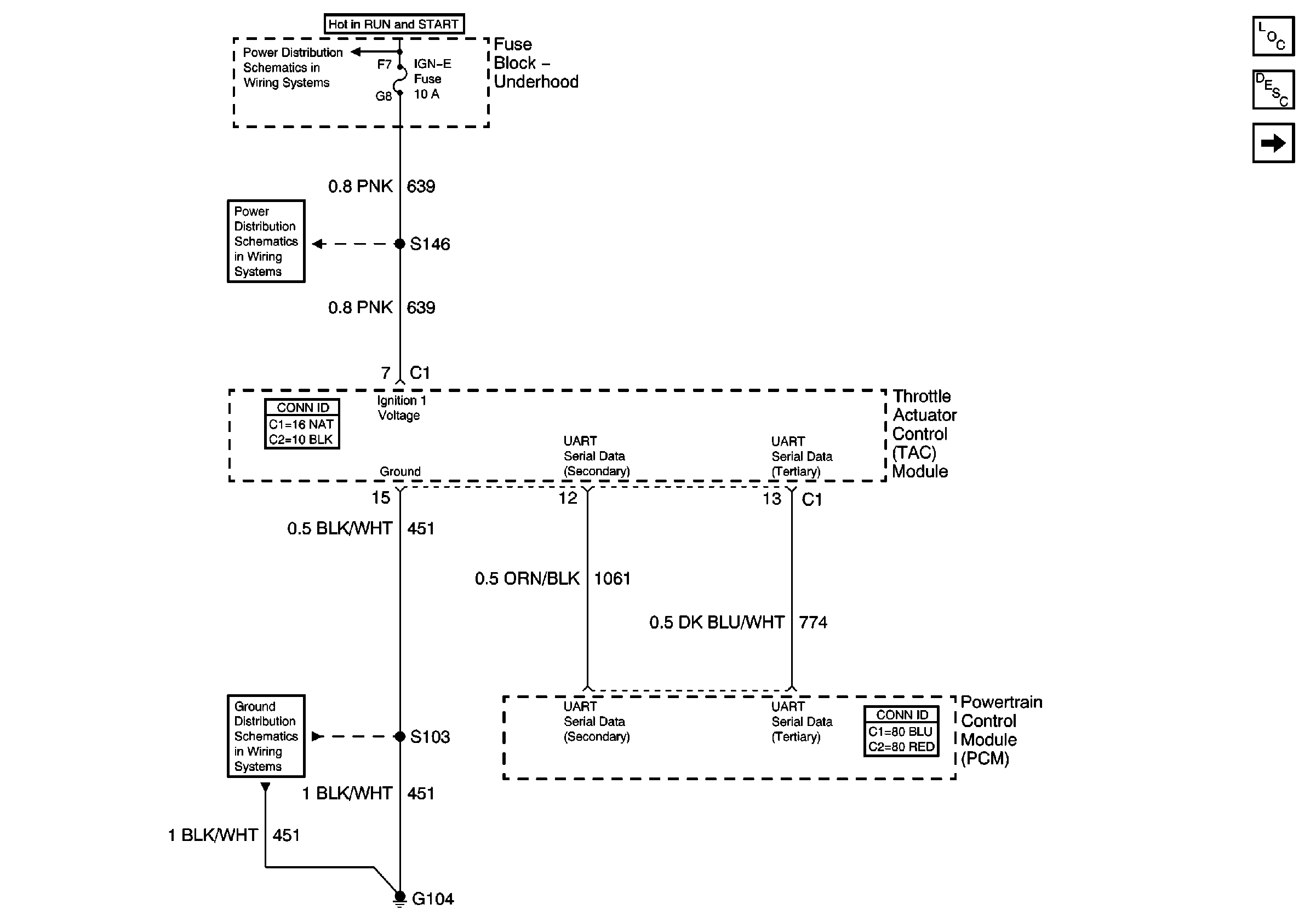
🢒 L18 Throttle Actuator Control Power, Ground and Data Circuits
L18 Throttle Actuator Control Power, Ground and Data Circuits
L18 Throttle Actuator Control Power, Ground and Data Circuits
Master Electrical Component List
Cruise Control Description and Operation W/ETC
L18 Cruise Control Input Circuits
IGN A Fuse and Ignition Switch
ENG I and IGN-E Fuse - L18
G104, L18, 1 of 2, All Except HO2S Circuit