GM Service Manual Online
For 1990-2009 cars only
Makes
🢒
Chevrolet
🢒
2000
🢒
Chevy C Pickup - 2WD
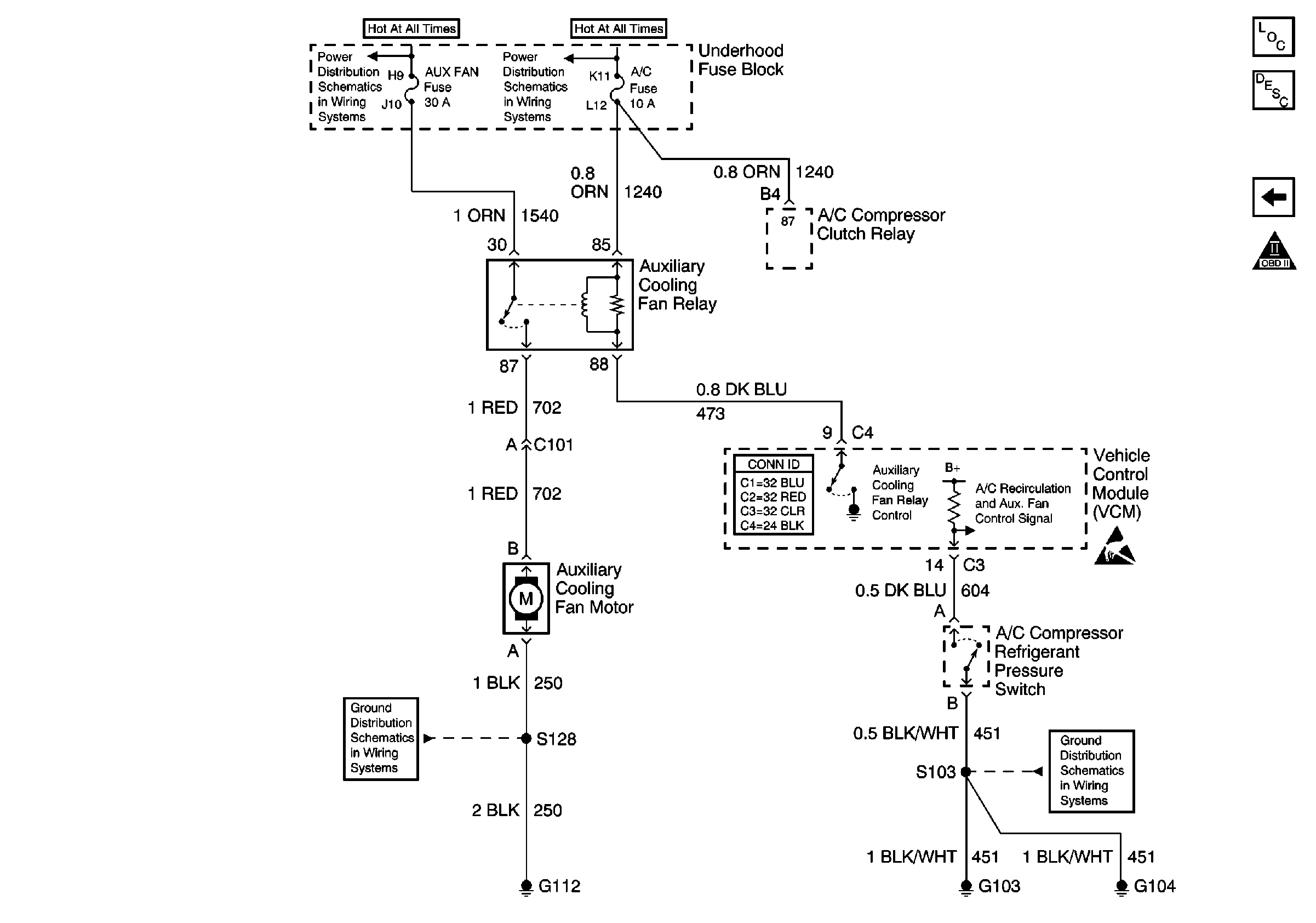
🢒 Auxiliary Engine Cooling Fan Control (Export), A/C Recirc Door Control
Auxiliary Engine Cooling Fan Control (Export), A/C Recirc Door Control
Auxiliary Engine Cooling Fan Control (Export), A/C Recirc Door Control
Engine Controls Components
Engine Cooling Fan Description - Electric
A/C Compressor Controls
OBD II Symbol Description Notice
Battery, and Underhood Fuse Block
Battery, and Underhood Fuse Block
G103 and G104
Handling ESD Sensitive Parts Notice
G112