GM Service Manual Online
For 1990-2009 cars only
Makes
🢒
Chevrolet
🢒
2000
🢒
Chevy C Silverado - 2WD
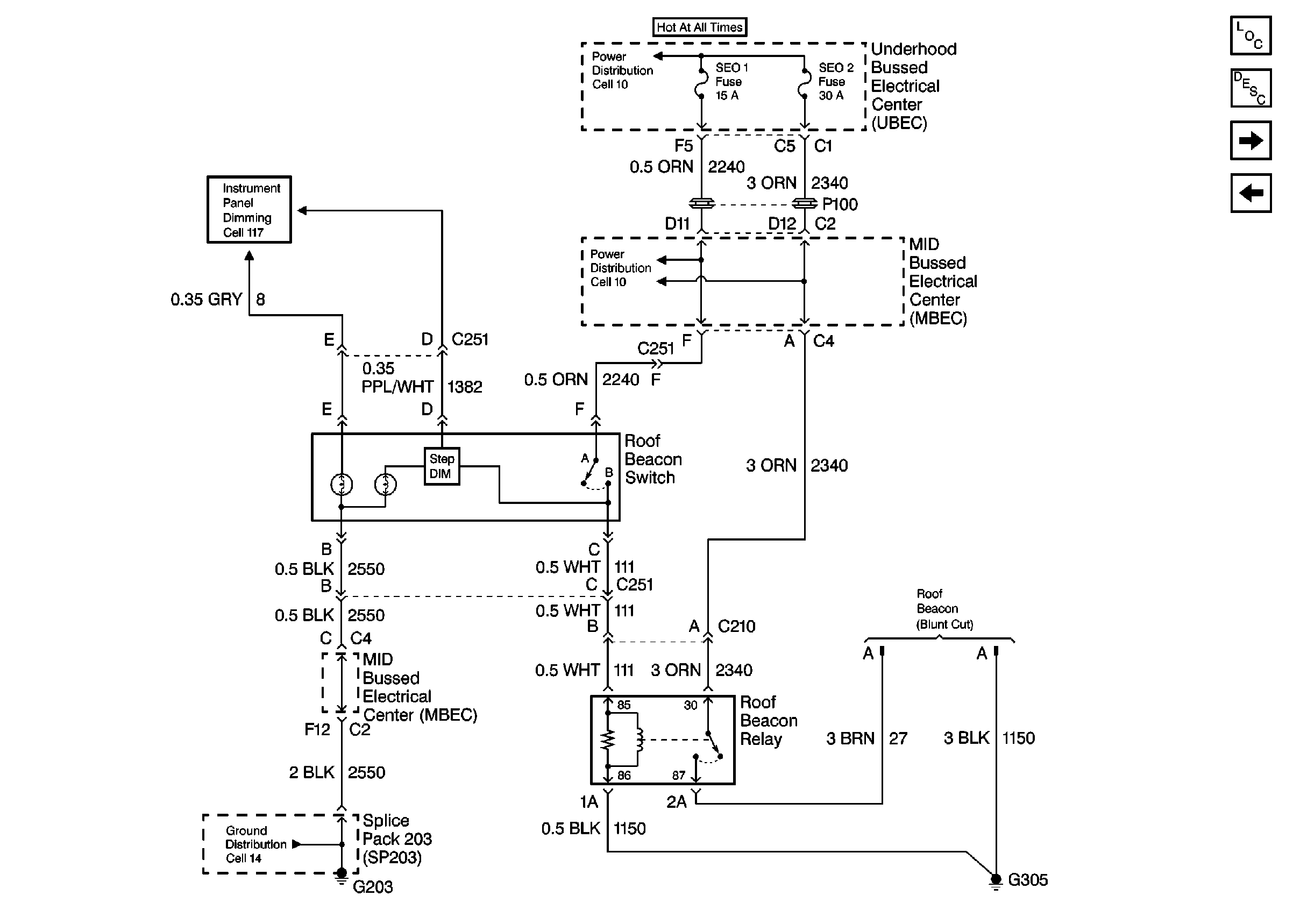
🢒 Cell 110: Roof Beacon Switch
Cell 110: Roof Beacon Switch
Cell 110: Roof Beacon Switch
Lighting Systems Components
Exterior Lights Circuit Description
Cell 110: Trailer Wiring (Light Duty)
Cell 110: Rear Lamps and CHMSL/Cargo Lamps
Cell 10: Underhood Bussed Electrical Center, Automatic Transfer Case
Interior Lights Dimming Schematics
Cell 10: Underhood Bussed Electrical Center, Automatic Transfer Case
Cell 14: Full Feature Seat Heated/Memory Seat Switch, Light Bar Switch