GM Service Manual Online
For 1990-2009 cars only
Makes
🢒
Chevrolet
🢒
2000
🢒
Chevy C Silverado - 2WD
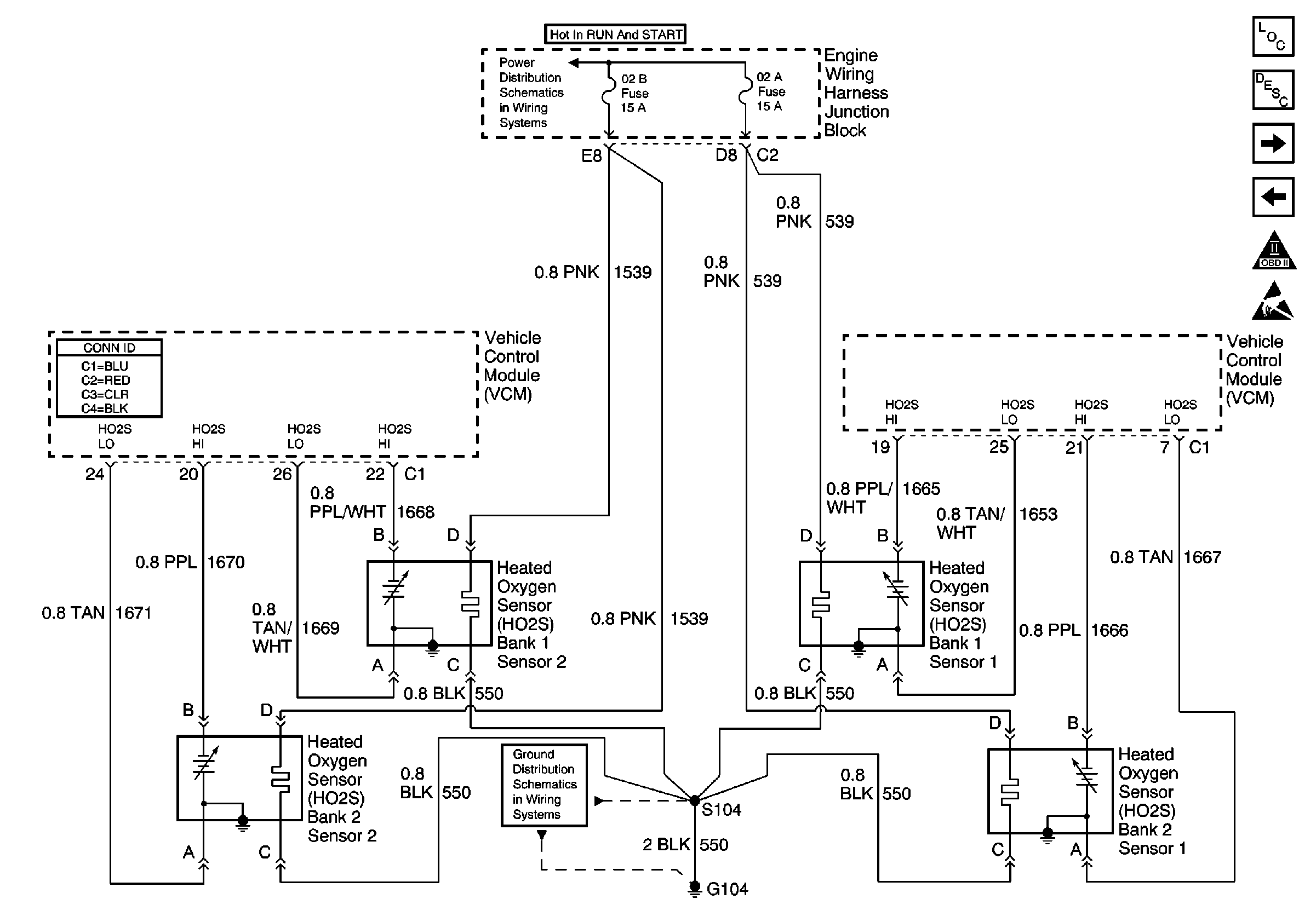
🢒 VCM, HO2 Sensors, G104
VCM, HO2 Sensors, G104
VCM, HO2 Sensors, G104
Power Distribution Schematics
Ground Distribution Schematics
Engine Controls Components
Evaporative Emission Control System Operation Description Enhanced
EGR Valve, EVAP Purge Valve, EVAP Vent Solenoid, VCM
VSS Circuit, EBCM, VCM
OBD II Symbol Description Notice
Handling ESD Sensitive Parts Notice