GM Service Manual Online
For 1990-2009 cars only
Makes
🢒
Chevrolet
🢒
2002
🢒
Chevy C Silverado - 2WD
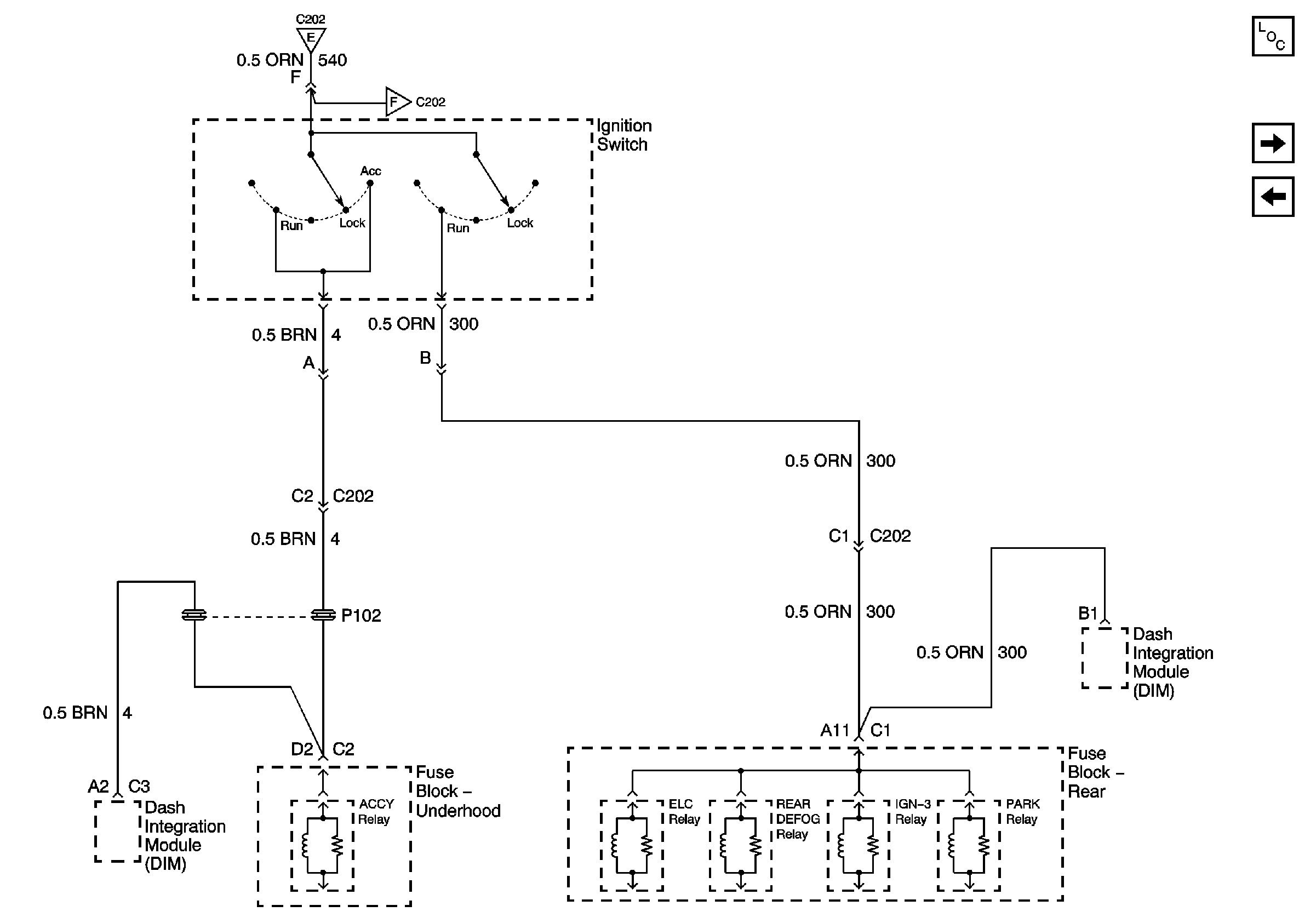
🢒 Ignition Switch (1 of 2)
Ignition Switch (1 of 2)
Ignition Switch (1 of 2)
Master Electrical Component List
Ignition Switch (2 of 2)
IGN SW and NSBU Fuses (Fuse Block Rear)
IGN SW and NSBU Fuses (Fuse Block Rear)
Ignition Switch (2 of 2)