GM Service Manual Online
For 1990-2009 cars only
Makes
🢒
Chevrolet
🢒
2002
🢒
Chevy C Silverado - 2WD
🢒 Engine Charging
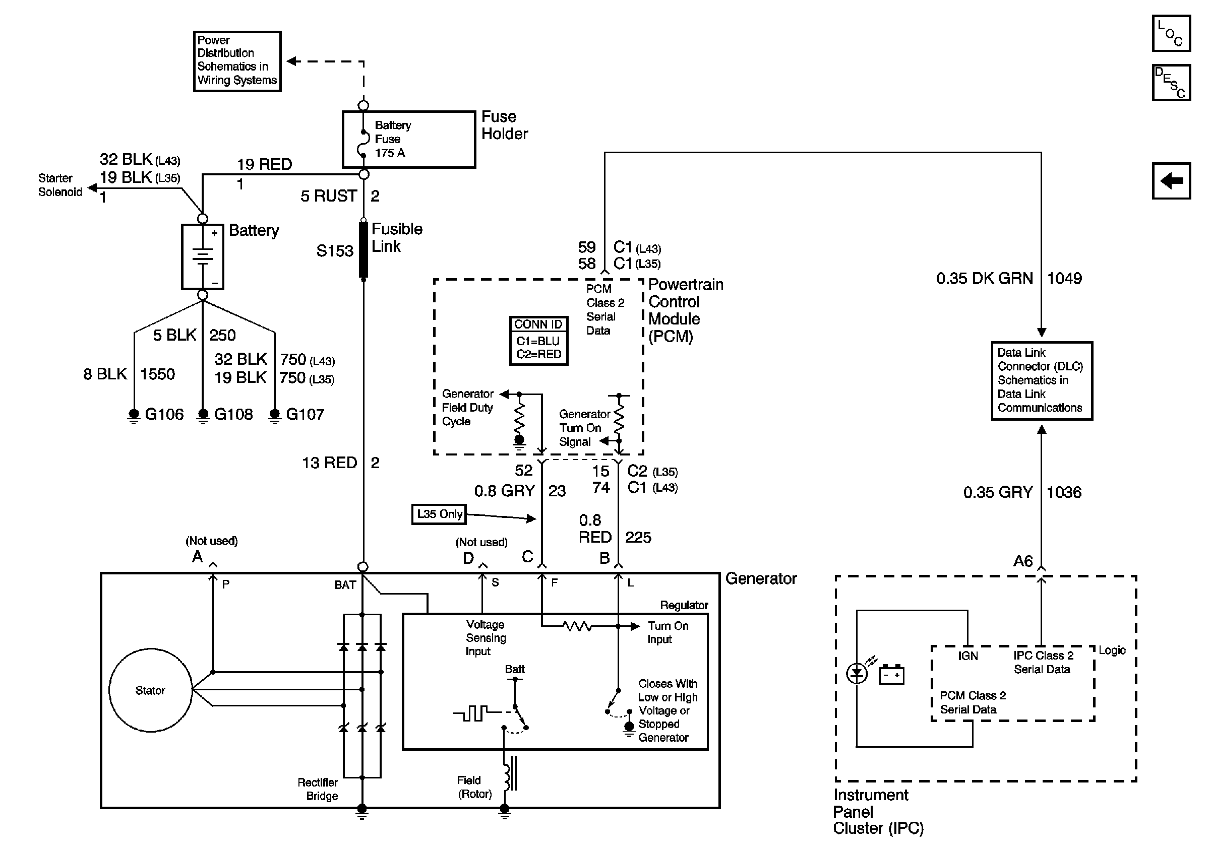
Engine Charging
Engine Charging (4.3L)
Master Electrical Component List
Charging System Description and Operation
Automatic Transmission Starting
Manual Transmission Starting
B+ Bus Bar
SP201 (4.3L)