GM Service Manual Online
For 1990-2009 cars only
Makes
🢒
Chevrolet
🢒
2002
🢒
Chevy C Silverado - 2WD
🢒 Automatic Transmission Starting
Automatic Transmission Starting
Automatic Transmission Starting
Master Electrical Component List
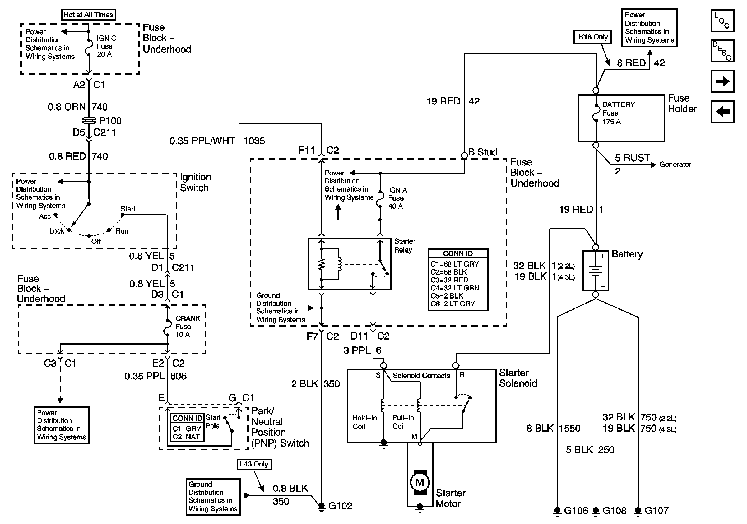
Starting System Description and Operation
Engine Charging
Manual Transmission Starting
B+ Bus Bar
Ign RUN and START Bus Bar
CRANK and CLSTR Fuses
G102 (Except Export)
G102 (Except Export)
B+ Bus Bar
B+ Bus Bar
Engine Charging (2.2 L)