GM Service Manual Online
For 1990-2009 cars only
Makes
🢒
Chevrolet
🢒
2002
🢒
Chevy C Silverado - 2WD
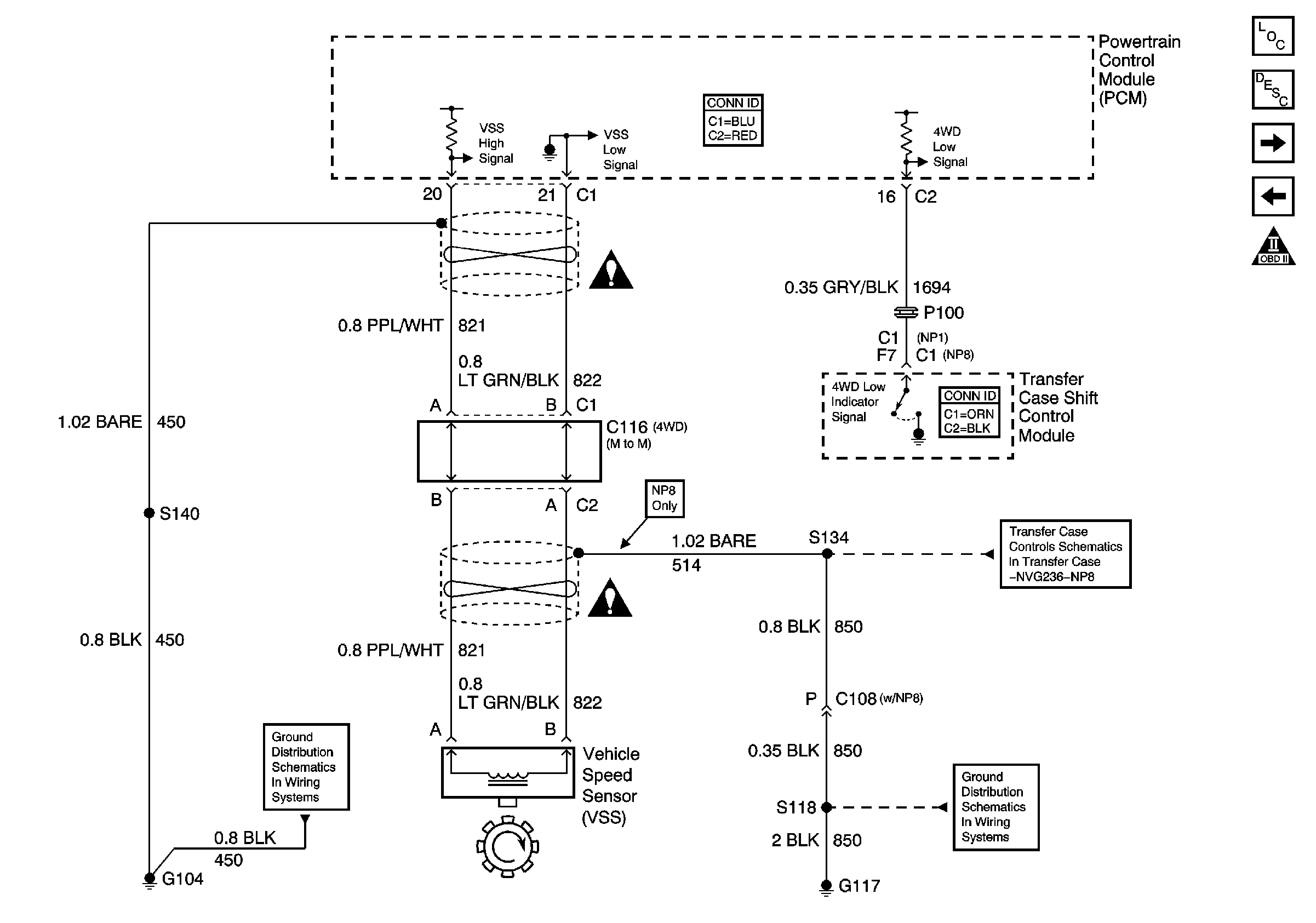
🢒 VSS Inputs, 4WD Low Indicator Signal (4.3L)
VSS Inputs, 4WD Low Indicator Signal (4.3L)
VSS Inputs, 4WD Low Indicator Signal (4.3L)
Master Electrical Component List
Electronic Component Description
Brake Switch Input (4.3L) and Tow/Haul Switch
Switch Inputs and PNP Switch (4.3L)
Automatic Transmission Schematic Icons
Speed Sensors
Automatic Transmission Schematic Icons
G104 and G117
G104 and G117