GM Service Manual Online
For 1990-2009 cars only
Makes
🢒
Chevrolet
🢒
2002
🢒
Chevy C Silverado - 2WD
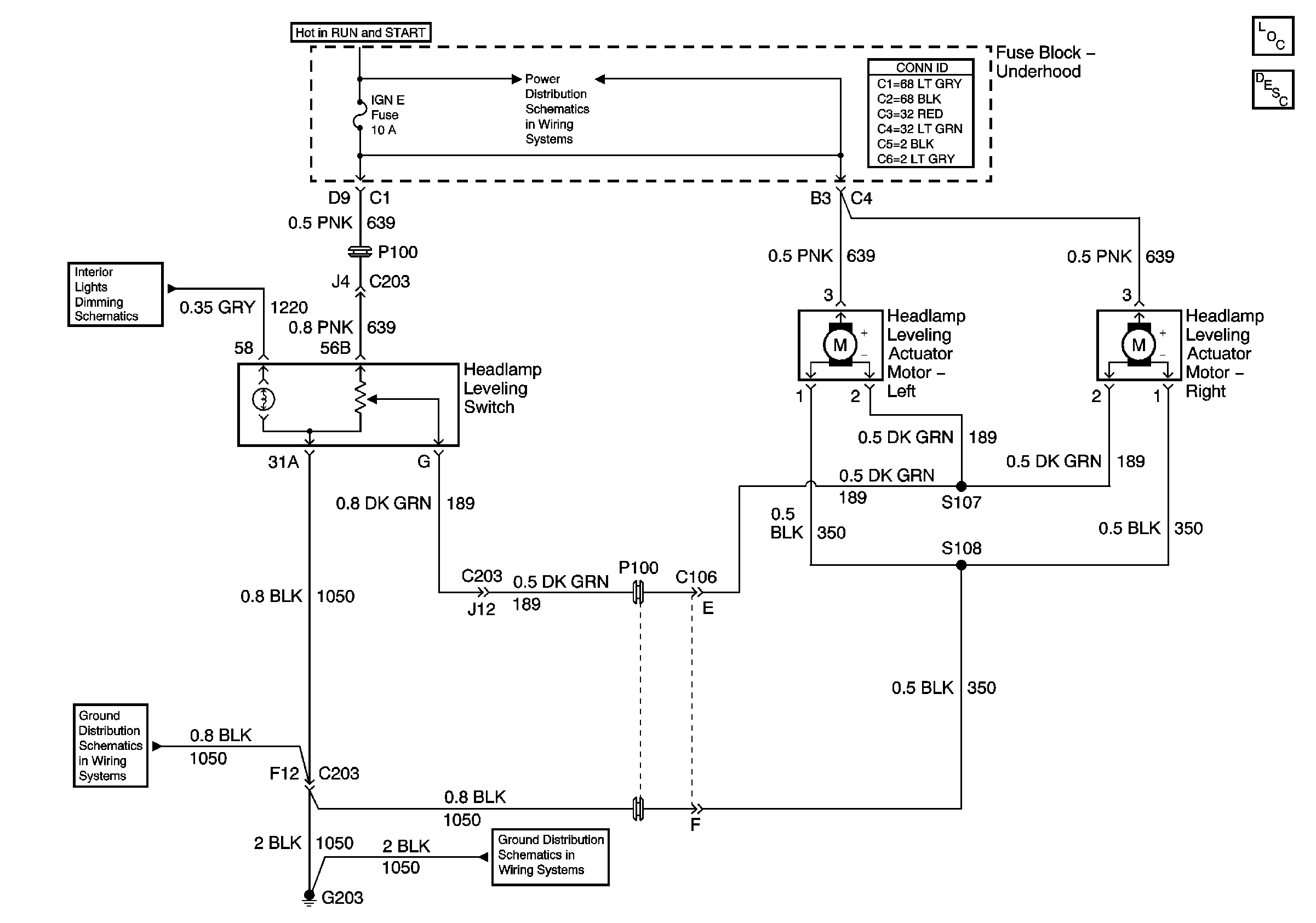
🢒 Headlight Leveling Schematics
Headlight Leveling Schematics
Master Electrical Component List
Exterior Lighting Systems Description and Operation
Instrument Panel Cluster, BCM, and Automatic Transmission Indicators
G203 and G204 (Utility w/ Manual A/C)
Ign RUN and START Bus Bar
G203 and G204 (Utility w/ Manual A/C)