GM Service Manual Online
For 1990-2009 cars only
Makes
🢒
Chevrolet
🢒
2002
🢒
Chevy C Silverado - 2WD
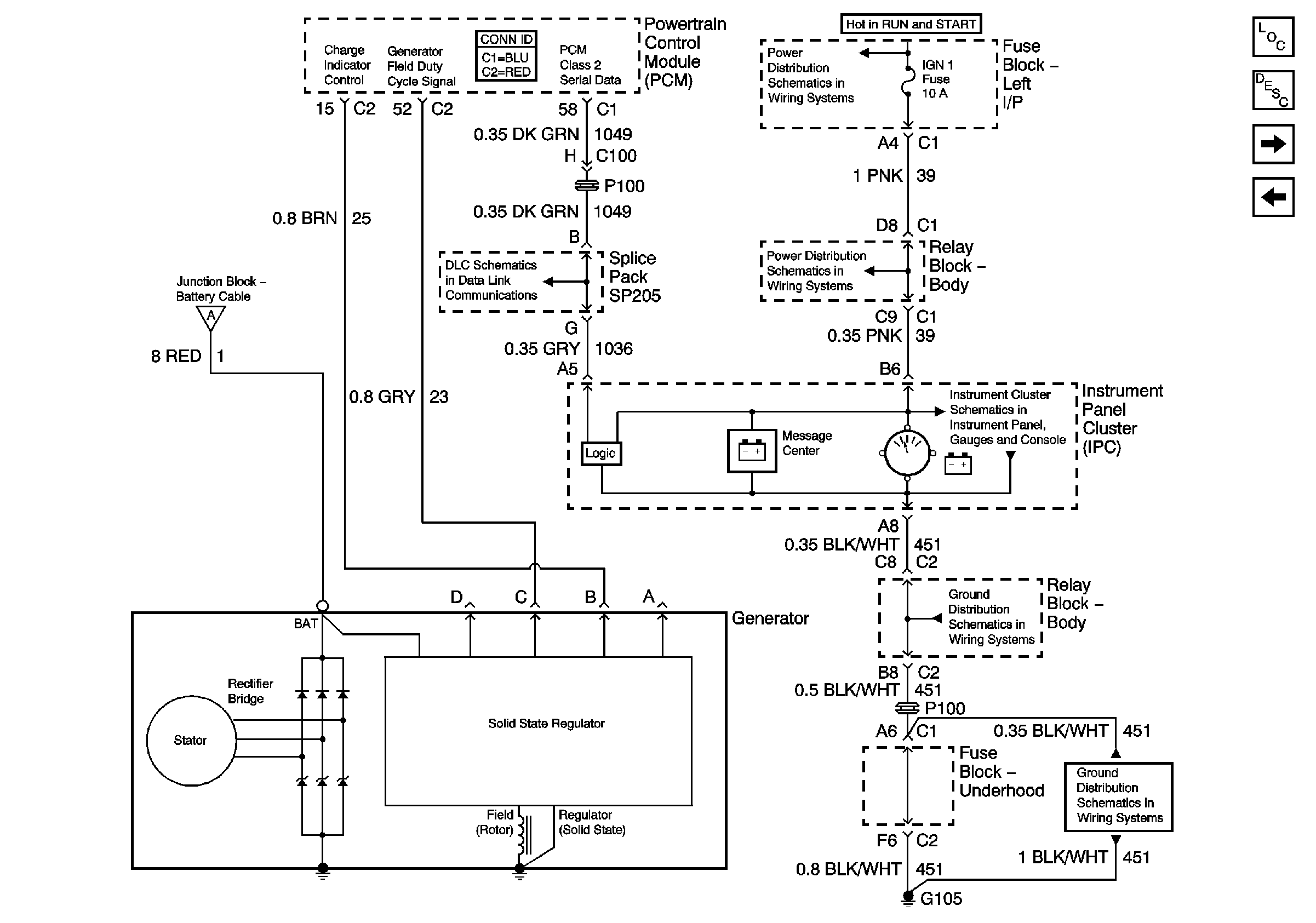
🢒 Charging w/o Dual Generator
Charging w/o Dual Generator
Charging w/o Dual Generator
Master Electrical Component List
Charging System Description and Operation W/O Generator/Battery Control Module
Starting w/Dual Generator
Starting w/o Dual Generator
Starting w/o Dual Generator
Splice Pack SP205
IGN 1, TURN, SEO IGN, AIR BAG, CRANK, and IGN 0 Fuses
AUX PWR and HORN Fuses
Power and Ground
G105 - Diesel
G103 and G105 - Gas