GM Service Manual Online
For 1990-2009 cars only
Makes
🢒
Chevrolet
🢒
2002
🢒
Chevy C Silverado - 2WD
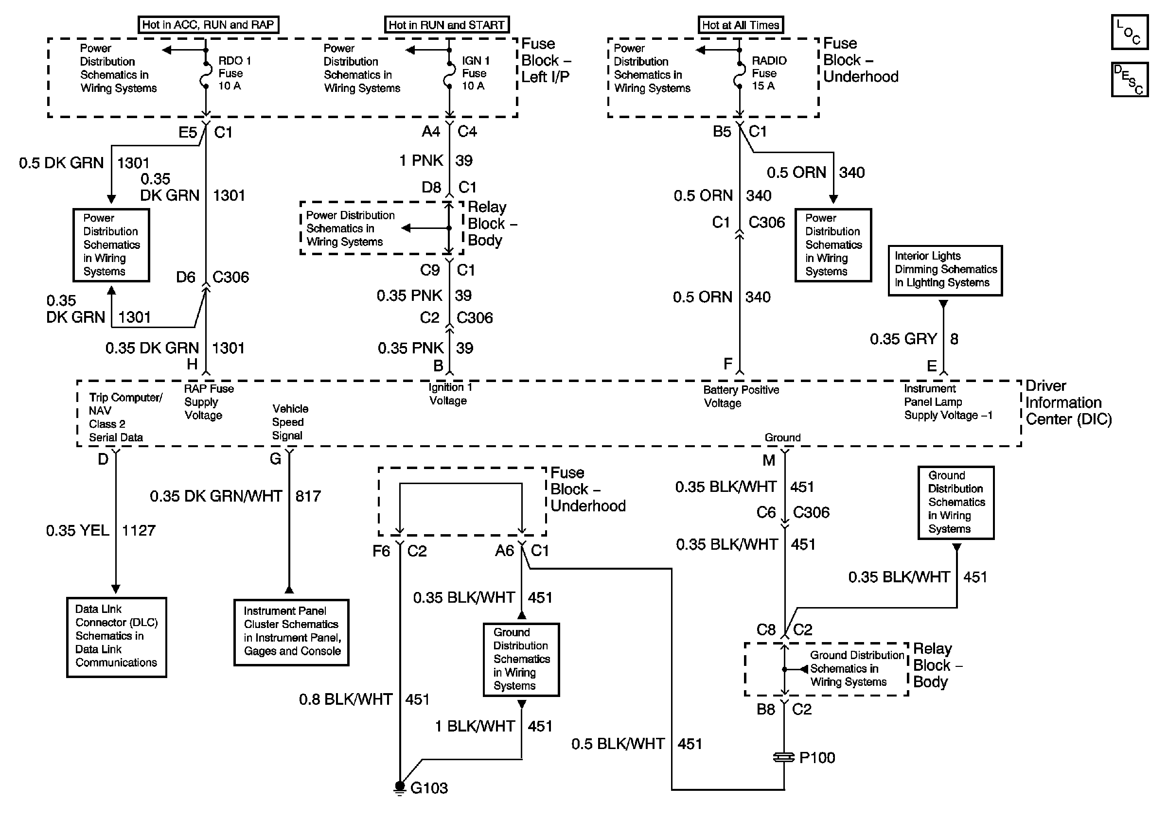
🢒 Driver Information System Schematics
Driver Information System Schematics
Master Electrical Component List
Driver Information Center (DIC) Description and Operation
Ignition, Run, Accessory, and RAP Bus Bars - RAP#1 and RAP#2 Fuses
IGN 1, TURN, SEO IGN, AIR BAG, CRANK, and IGN 0 Fuses
AIR, RTD, RADIO, RDO AMP, ECM B, FRT HVAC, and CIGAR Fuses
Ignition, Run, Accessory, and RAP Bus Bars - RAP#1 and RAP#2 Fuses
IGN 1, TURN, SEO IGN, AIR BAG, CRANK, and IGN 0 Fuses
AIR, RTD, RADIO, RDO AMP, ECM B, FRT HVAC, and CIGAR Fuses
Cargo/Fog Lamp Switch, DIC, and Steering Wheel Controls
Splice Pack SP205
Gages
G103 and G105 - Gas
G103 and G105 - Gas
G103 and G105 - Gas