GM Service Manual Online
For 1990-2009 cars only
Makes
🢒
Chevrolet
🢒
2002
🢒
Chevy C Silverado - 2WD
🢒 BCM Controls - All
BCM Controls - All
BCM Controls - All
Master Electrical Component List
Power Door Locks Description and Operation
Actuators - Uplevel Crew Cab
Power, Ground and SP203
Gages
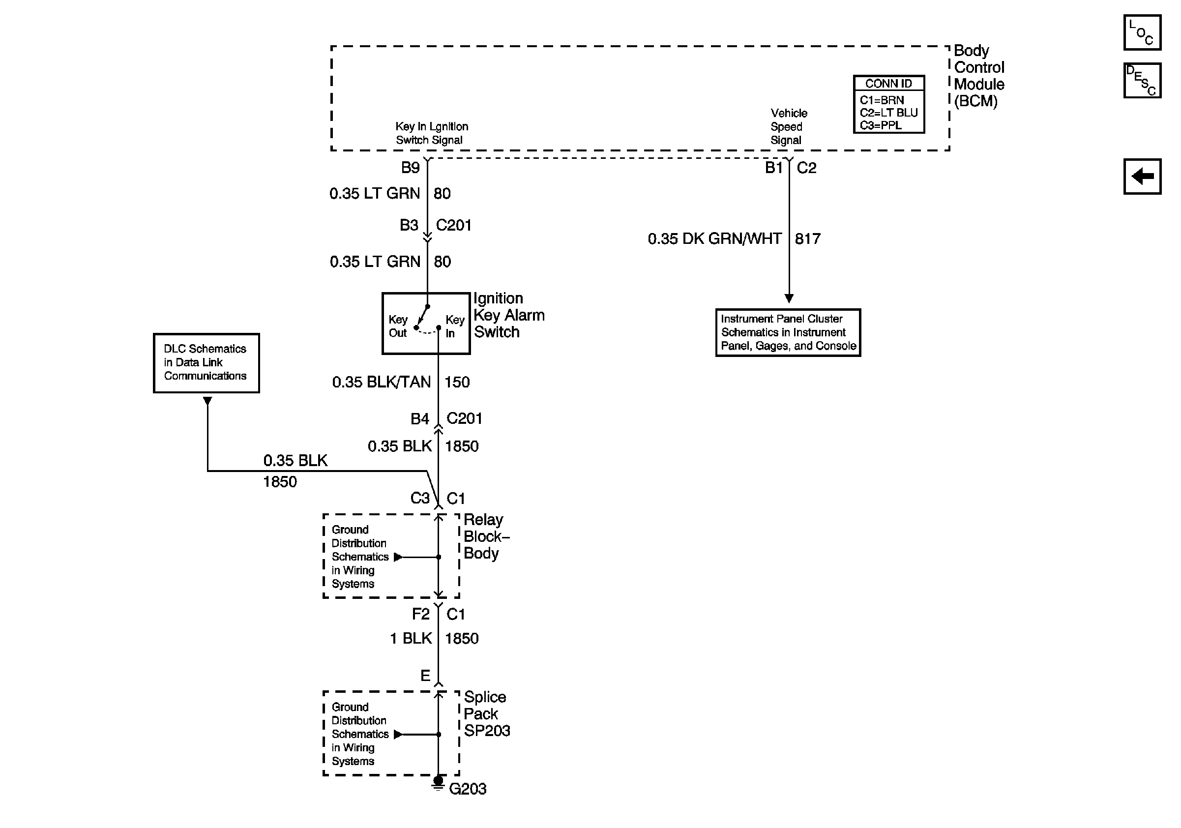
G203 - 1 of 3
G203 - 1 of 3