GM Service Manual Online
For 1990-2009 cars only
Makes
🢒
Chevrolet
🢒
2005
🢒
Chevy C Silverado - 2WD
🢒 Shift Lock Control
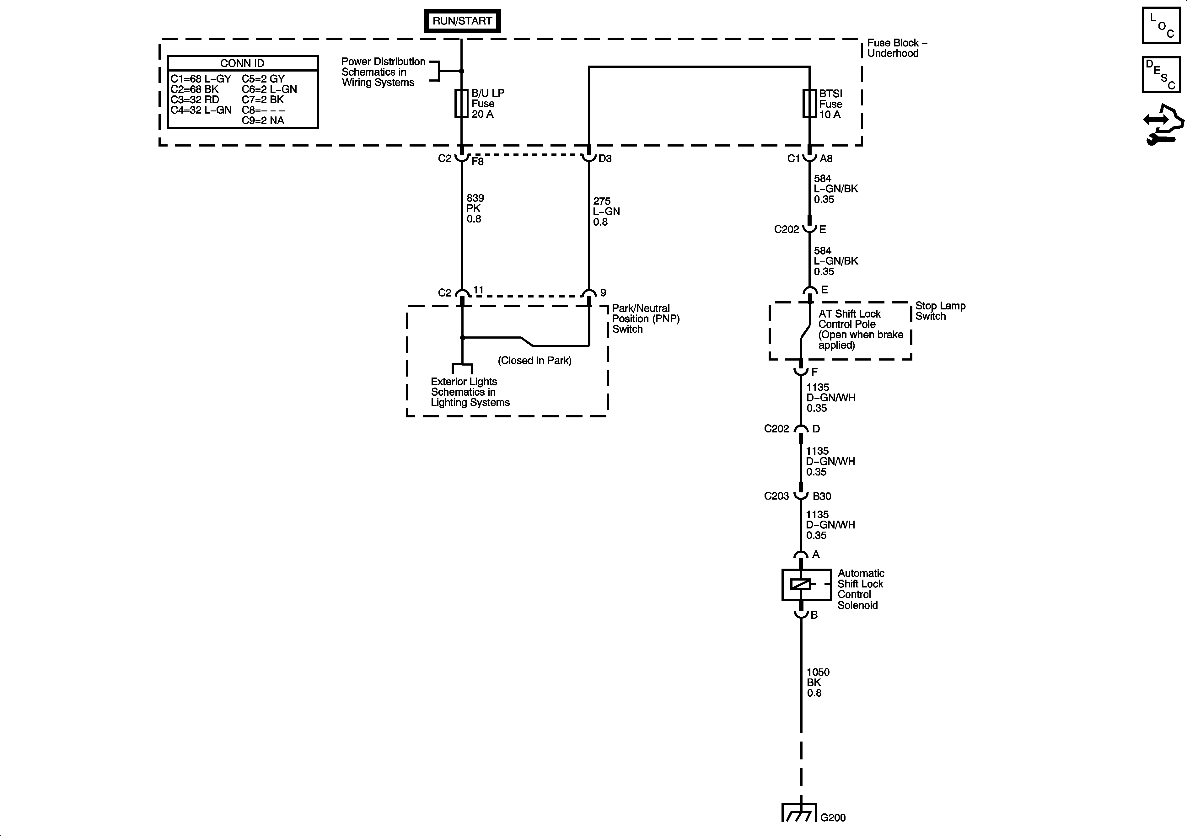
Shift Lock Control
Master Electrical Component List
Automatic Transmission Shift Lock Control Description and Operation
Control Module References
Ignition Switch - ACC/RUN and RUN/START Bus Bars and IGN B Fuse
Backup Lamps
G115 and G200 - 1 of 2